24 svar
149 visningar
Arup 2277
Postad: 8 feb 20:05

Arean av två trig funktioner

Arup 2277
Postad: 8 feb 20:07

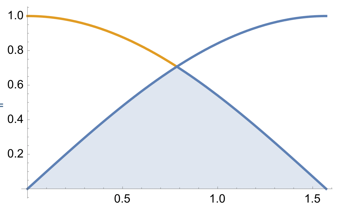
Jag antar att det är det här området vi är intresserade av

Trinity2 4262
Postad: 8 feb 20:27 Redigerad: 8 feb 20:28

Utnyttja symmetri.

Arup 2277
Postad: 8 feb 20:31

Hur menar du då ?

Arup 2277
Postad: 8 feb 20:31

borde jag inte börja med att ta reda på nollställena ?

Yngve 42697
Postad: 8 feb 20:41
Arup skrev:

Hur menar du då ?

Det är det rödfärgade området som avses:

Yngve 42697
Postad: 8 feb 20:42
Arup skrev:

borde jag inte börja med att ta reda på nollställena ?

Ja, det är en bra idé.

Sedan bör du även bestämma x-koordinaten för skärningspunkten mellan de två graferna.

Arup 2277
Postad: 8 feb 20:57

Kan man dela det med två eftersom det är en symmetri som Trinity skrev i #3 ?

Arup 2277
Postad: 8 feb 21:08

Är sdt så här ?

Yngve 42697
Postad: 8 feb 21:25
Arup skrev:

Kan man dela det med två eftersom det är en symmetri som Trinity skrev i #3 ?

Ja, det går bra.

Yngve 42697
Postad: 8 feb 21:26 Redigerad: 8 feb 21:27
Arup skrev:

Är sdt så här ?

Inte riktigt.

Det stämmer att skärningspunkten är x = pi/4, men din integral stämmer inte. Ser du varför?

Om inte, förklara varför du valde just den integranden och visa gärna med bild vilket område du areaberäknar med hjälp av integralen..

Arup 2277
Postad: 8 feb 22:04

borde det vara 

0π4cos(x)-sin(x)dx?

Trinity2 4262
Postad: 8 feb 22:46
Arup skrev:

borde det vara 

0π4cos(x)-sin(x)dx?

Det är fel område.

Yngve 42697
Postad: 8 feb 23:36
Arup skrev:

borde det vara 

0π4cos(x)-sin(x)dx?

Varför då?

Tänk på att arean av ett område kan beräknas som integralen av ("övre funktion" minus "undre funktion")

Visa i denna bild vilket område du avser med din integral:

Arup 2277
Postad: 9 feb 19:18

Jag gjorde den på livehjälpen

Arup 2277
Postad: 9 feb 21:21

Jag förstår fortfarande inte varför undre och öre gräns för sinus och cosinus inte är samma ?

Yngve 42697
Postad: 9 feb 21:42
Arup skrev:

Jag förstår fortfarande inte varför undre och öre gräns för sinus och cosinus inte är samma ?

Är dumed på att den första integralen beräknar A1 och den andra integralen beräknar A2?

Arup 2277
Postad: 9 feb 22:09 Redigerad: 9 feb 22:09

ok, är det för att  det två funktioner dvs sinus och cossinus ?

Yngve 42697
Postad: 9 feb 22:54 Redigerad: 9 feb 22:55
Arup skrev:

ok, är det för att  det två funktioner dvs sinus och cossinus ?

Jag förstår inte riktigt din fråga.

Vi börjar om.

Är du med på följande?

  • A1=0π/4sin(x)dxA1=\int_{0}^{\pi/4}\sin(x)\operatorname dx
  • A2=π/4π/2cos(x)dxA2=\int_{\pi/4}^{\pi/2}\cos(x)\operatorname dx

Arup 2277
Postad: 10 feb 09:05

Ja

Yngve 42697
Postad: 10 feb 10:35

OK bra.

Har du då några ytterligare frågor kring uppgiften?

Arup 2277
Postad: 10 feb 11:01

Hur hittade du nollställena för cosniusfunktionerna ?

Yngve 42697
Postad: 10 feb 12:01
Arup skrev:

Hur hittade du nollställena för cosniusfunktionerna ?

Det är bara en cosinusfunktion.

Dess nollställen x = pi/2+n*pi får man direkt med hjälp av enhetscirkeln eller genom att lösa ekvationen cos(x) = 0.

Arup 2277
Postad: 10 feb 15:42

ok, men varför är den undre gränsen för cosinus funtioen π4och inte 0 ?

Yngve 42697
Postad: 10 feb 16:29
Arup skrev:

ok, men varför är den undre gränsen för cosinus funtioen π4och inte 0 ?

På grund av detta:

Området med arean A2 börjar vid x = pi/4 och slutar vid x = pi/2.

=====

Varför vill du integrera cosinusfunktionen från x = 0? Kan du visa med en bild vilket område du då avser?

Svara
Close