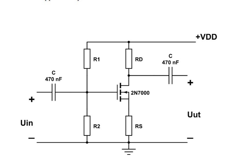
Behöver hjälp att räkna ut Uut amplitud

Jag blivit given Uins amplitud = 500mV och frekvensen är lika med 5kHz och vill ta reda på Uuts amplitud jag har räknat ut hur stora Resistanserna är men är osäker på hur jag ska få fram amplituden på Uut
R1 och R2 är bara till för att ge transistorn en vettig DC-arbetspunkt. Impedansen i ingångskapacitansen blir 1/2*pi*f = 135ohm. Om vi förutsätter att R1 och R2 är i storleksordningen 10-20kohm kan vi försumma kapacitansen vid 5kHz.
Transistorns gate-source spänning är konstant (2-3volt) så insignalamplituden Uin kommer även att dyka upp över RS. Du får alltså en växelströmskomponent genom RS. Samma växelströmskomponent går genom RD.
Nu kan du nog räkna fram ett uttryck för ut-amplituden med Uin, RS och RD.
Hej
Hur har det gått för dig?
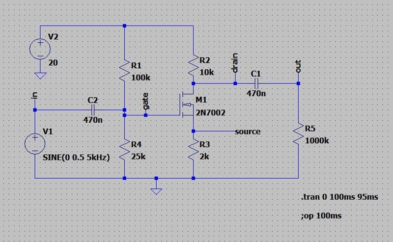
Jag gjorde en simulering också:

