5 svar
139 visningar
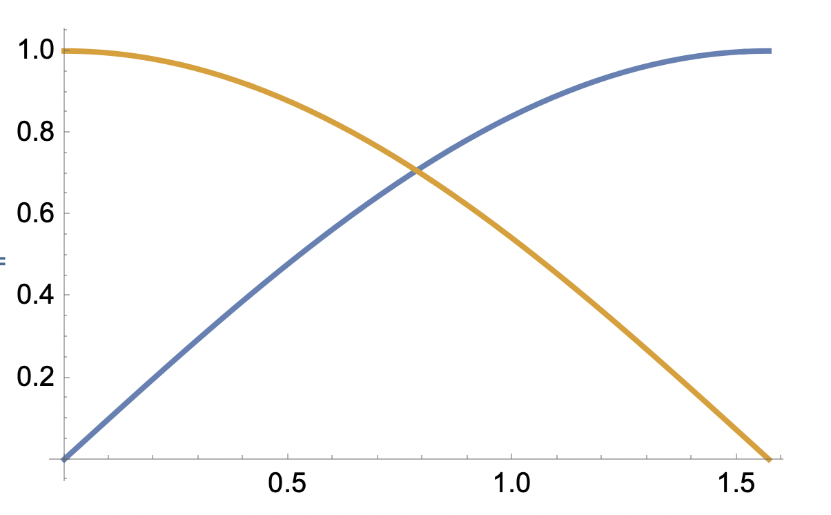
M (a) * x 322
Postad: 13 jan 11:34

Beräkna arean av den skuggade ytan

hur får vi den primitiva funktionen av 1-cos^2x

Du kan använda ”trigonometriska ettan” för att få något som kanske är lättare att integrera. 

Tomten 2053
Postad: 13 jan 12:25

Sin2x är inte heller rolig. Ta formeln för dubbla vinkeln och få ngt med sin 2x eller cos 2x istället.

MaKe 947
Postad: 13 jan 22:33 Redigerad: 13 jan 23:03

A=0π2sinx-1-cos2xdx=0π2sinx-sin2xdx=A = \int_0^{\frac{\pi}{2}} \left( \sin{x} - \left( 1- \cos^2{x} \right)\right) \,\mathrm{d}x = \int_0^{\frac{\pi}{2}} \left( \sin{x} - \sin^2{x} \right) \,\mathrm{d}x =

=0π2sinx-1-cos2x2dx=0π2sinx+cos2x2-12dx= = \int_0^{\frac{\pi}{2}} \left( \sin{x} - \dfrac{1-\cos{2x}}{2} \right) \,\mathrm{d}x = \int_0^{\frac{\pi}{2}} \left( \sin{x} + \dfrac{\cos{2x}}{2} - \dfrac{1}{2} \right) \,\mathrm{d}x =

=0π2sinxdx+120π2cos2xdx+120π2dx= = \int_0^{\frac{\pi}{2}} \sin{x} \,\mathrm{d}x + \dfrac{1}{2} \int_0^{\frac{\pi}{2}} \cos{2x} \,\mathrm{d}x + \dfrac{1}{2} \int_0^{\frac{\pi}{2}} \,\mathrm{d}x =

=-cosx0π2+14sin2x0π2-12·x0π2=0-(-1)+0-0-π4+0=1-π4 = \left[ -\cos{x} \right]_0^{\frac{\pi}{2}} + \dfrac{1}{4} \left[ \sin{2x} \right]_0^{\frac{\pi}{2}} - \dfrac{1}{2} \cdot \left[ x \right]_0^{\frac{\pi}{2}} = 0 - (-1) + 0 - 0 - \dfrac{\pi}{4} + 0 = 1 -\dfrac{\pi}{4}

AlexMu 1085
Postad: 14 jan 09:11 Redigerad: 14 jan 09:13

Man kan också utnyttja att

I=0π/2cos2xdx=0π/2sin2xdx\displaystyle I=\int_0^{\pi/2}\cos^2\left( x \right)dx = \int_0^{\pi/2}\sin^2\left(x \right)dx

(från substitutionen t=π/2-xt =\pi/2-x)

Summera ihop dessa för att få

2I=0π/2(cos2x+sin2x)dx=0π/2dx=π2\displaystyle 2I = \int_0^{\pi/2}(\cos^2 x +\sin^2x)dx = \int_0^{\pi/2}dx= \frac{\pi}{2}

Därmed är

0π/2cos2xdx=π4\displaystyle \int_0^{\pi/2}\cos^2 \left(x\right) dx=\frac{\pi}4

Trinity2 Online 4205
Postad: 14 jan 13:58
AlexMu skrev:

Man kan också utnyttja att

I=0π/2cos2xdx=0π/2sin2xdx\displaystyle I=\int_0^{\pi/2}\cos^2\left( x \right)dx = \int_0^{\pi/2}\sin^2\left(x \right)dx

(från substitutionen t=π/2-xt =\pi/2-x)

Summera ihop dessa för att få

2I=0π/2(cos2x+sin2x)dx=0π/2dx=π2\displaystyle 2I = \int_0^{\pi/2}(\cos^2 x +\sin^2x)dx = \int_0^{\pi/2}dx= \frac{\pi}{2}

Därmed är

0π/2cos2xdx=π4\displaystyle \int_0^{\pi/2}\cos^2 \left(x\right) dx=\frac{\pi}4

Detta är en fin metod. Ev. kan man åberopa symmetri om man inte ännu lärt sig v.s.

Svara
Close