Bestäm värdet


Hej!
Facits svar är alltså pi-2ln(2)+4 medan jag fick 4pi vilket är märkligt. För att greens ska gälla ville jag sluta hela kurvan från (-1,0) till (1,0) så man sluter hela kurvan. Var tänker jag fel?
Hej!
Det stämmer att för att man ska kunna använda Greens formel så behöver man ha ett slutet område. Problemet med är att din användning svarar mot arbetet längs hela kurvan . Man skulle då behöva ha en till kurvintegral som tar bort det "överflödiga" arbetet som räknas ut. Jag hade nog valt att lösa detta genom att lägga till en kurva C från (-1,0) till (1,0) och då dels räknat ut arbetet för denna sträcka, samt slutit ett område med den tidigare kurvan och där använt Greens formel.
Eagle314 skrev:Hej!
Det stämmer att för att man ska kunna använda Greens formel så behöver man ha ett slutet område. Problemet med är att din användning svarar mot arbetet längs hela kurvan . Man skulle då behöva ha en till kurvintegral som tar bort det "överflödiga" arbetet som räknas ut. Jag hade nog valt att lösa detta genom att lägga till en kurva C från (-1,0) till (1,0) och då dels räknat ut arbetet för denna sträcka, samt slutit ett område med den tidigare kurvan och där använt Greens formel.
Hm jag förstår inte riktigt. Så jag ska inte använda greens eller vad är det första steget man skall göra här då? Nu har jag ju använt greens.
Hej!
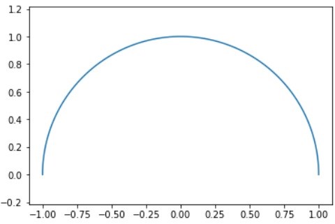
Det du har gjort är att räknat ut arbetet för kurvan
Det som uppgiften frågar om är att räkna ut arbetet för kurvan 
Man kan då tänka sig att man lägger till och drar bort en ny kurva (grön i bilden) och då räknar ut kurvintegralen längs den nya kurvan, samt använder Greens formel för det inneslutna området.

Eagle314 skrev:Hej!
Det du har gjort är att räknat ut arbetet för kurvan
Det som uppgiften frågar om är att räkna ut arbetet för kurvan
Man kan då tänka sig att man lägger till och drar bort en ny kurva (grön i bilden) och då räknar ut kurvintegralen längs den nya kurvan, samt använder Greens formel för det inneslutna området.
Jag har tyvärr kört fast med detta justnu eftersom du menar att vi ska använda greens två gånger?
Nej, tanken är bara att använda Greens formel en gång men inte på det sättet som du använde det. Om vi kollar på den senaste bilden som jag infogade och låter Då vill vi använda Greens formel för det inneslutna området (området som begränsas av den blåa och den gröna kurvan, säg att området kallas D). Då får man . Då behöver vi beräkna kurvintegralen för den gröna kurvan (från (-1,0) till (1,0)) och sedan subtrahera detta från det tidigare resultatet (2pi).
Eagle314 skrev:Nej, tanken är bara att använda Greens formel en gång men inte på det sättet som du använde det. Om vi kollar på den senaste bilden som jag infogade och låter Då vill vi använda Greens formel för det inneslutna området (området som begränsas av den blåa och den gröna kurvan, säg att området kallas D). Då får man . Då behöver vi beräkna kurvintegralen för den gröna kurvan (från (-1,0) till (1,0)) och sedan subtrahera detta från det tidigare resultatet (2pi).
2pi är det inte utan 4pi fick jag om du menar greens.
Ja, det stämmer. Problemet är att du har använt green över hela cirkeln och jag har använt för den övre halvcirkeln (se bilden för att se det inneslutna området). Med 2pi som svar där och genom att beräkna kurvintegralen för linjen från (-1,0) till (1,0) så får man resultatet pi+4-2ln(2). Fundera på vilket värde som du har tagit fram.
Eagle314 skrev:Ja, det stämmer. Problemet är att du har använt green över hela cirkeln och jag har använt för den övre halvcirkeln (se bilden för att se det inneslutna området). Med 2pi som svar där och genom att beräkna kurvintegralen för linjen från (-1,0) till (1,0) så får man resultatet pi+4-2ln(2). Fundera på vilket värde som du har tagit fram.
Ja jag ser nu att jag beräknade över hela cirkeln och inte halvcirkeln. Det ska vara 2pi då. Greens formeln är alltså för linjen mellan (1,0) till (-1,0) + (-1,0) till (1,0) och vi söker för den delen där (1,0) till (-1,0) så vi behöver subtrahera bort kurvintegralen från (-1,0) till (1,0)?
Det stämmer. Denna blir relativt trevlig att beräkna för att y=0 konstant (och då även y'=0).
Eagle314 skrev:Det stämmer. Denna blir relativt trevlig att beräkna för att y=0 konstant (och då även y'=0).
Hur ska man beräkna kurvintegralen från (-1,0) till (1,0)?
Man kan använda parametriseringen x(t)=t, y=0 för -1<t<1 och sedan hur man definierar kurvintegralen. Man får då fram enkelintegralen
Eagle314 skrev:Man kan använda parametriseringen x(t)=t, y=0 för -1<t<1 och sedan hur man definierar kurvintegralen. Man får då fram enkelintegralen
Jag får såhär. Jag vet inte vad jag gör för fel. Jag får 3pi istället för pi.

Det verkar som att du tar den primitiva att du har skrivit -arctan men det borde vara + arctan.
Eagle314 skrev:Det verkar som att du tar den primitiva att du har skrivit -arctan men det borde vara + arctan.
Hur menar du?
Primitiva funktionen till är .
Det verkar som att du har bestämt den som
Eagle314 skrev:Primitiva funktionen till är .
Det verkar som att du har bestämt den som
Det är ju denna. Sen byts ju tecknen vid beräkningar

Men du har ju även minus framför 2t. Det verkar som att det är ett minustecken som förloras. Kolla igenom uträkningen så ser du det.
Eagle314 skrev:Men du har ju även minus framför 2t. Det verkar som att det är ett minustecken som förloras. Kolla igenom uträkningen så ser du det.
Jaa juste såhär ska det vara - (4 -pi)=pi-4 där pi kommer ifrån arctan beräkningen