Bestämma spänningen hos spänningskällan
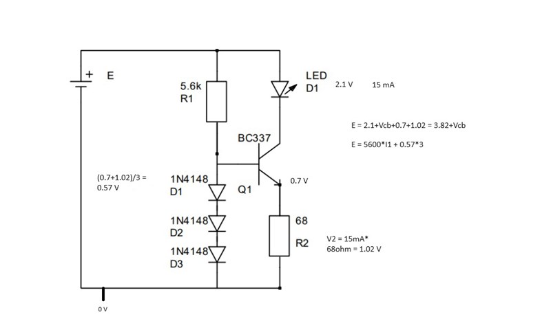
Hej! Jag ska i följande krets bestämma värdet E hos spänningskällan:

Här antar vi att LEDn har ett spänningsfall på 2.1 V och att strömmen genom den ska vara 15 mA.
Vi antar även att Vbe = 0.7 V (bas-emitter spänning) hos NPN-transistorn.
Vi kan approximera Ib (bas strömmen) att vara så liten i förhållande till Ic (kollektor strömmen) att Ib=Ie =15 mA.
Genom att använda Kirchoffs spänningslag får vi: E = 2.1+Vcb+0.7+15mA*68ohm = 2.1+Vcb+0.7+1.02 = 3.82+Vcb
Vi saknar alltså Vcb. Hur kan man bestämma Vcb?
Ser ut som det saknas något värde.
Lite konstigt att fråga efter E för det fina med denna kretsen är att strömmen genom LED-en är i stort sett konstant och oberoende av E. Spänningen på basen och över emittermotståndet blir konstanta. Variationerna i E hamnar över Vce och Vcb.
Det måste gå en viss minimiström genom de tre seriekopplade dioderna för att de skall ge en konstant spänning runt 1,8 V. Det är 5,6 kΩ motståndet och systemspänningen som ger den strömmen.
Tycker fortfarande att frågan är konstig.
För att kretsen ska fungera krävs det en minimispänning på E, är kanske det som vi ska ta reda på?
ThomasN skrev:Tycker fortfarande att frågan är konstig.
För att kretsen ska fungera krävs det en minimispänning på E, är kanske det som vi ska ta reda på?
Hej, frågan var formulerad så här från början, vilket kanske är lite annorlunda från hur jag skrev den:

OK! Då tror jag att jag fattar.
Då får man nog titta på hur spänningen på transistorns bas ska ändras för att Ie eller Ic ska ändras +/-10%. Och sedan vad som krävs för att framspänningsfallet över de tre dioderna ska ändras så mycket.

Hämtat från datablad: https://www.vishay.com/docs/81857/1n4148.pdf
Fallet med seriemotstånd är lite enklare.