0
svar
336
visningar
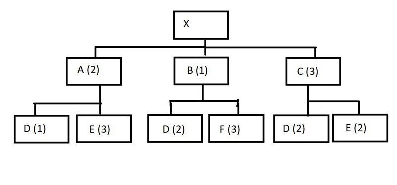
Bill of materials (BOM)
Hej, jag har gjort följande lösning till denna uppgift och undrar om det är korrekt. Jag undrar även om det ska vara några specifika färger på rutorna eller om de kan vara utan färg som jag gjort?
Uppgift:

Min lösning:
