6 svar
142 visningar
CirujanaZ 459
Postad: 8 feb 23:26

Derivator och tillämpningar

Hej!
Har denna uppgift (b) som jag ej vet hur jag ska lösa eller komma fram till svar:
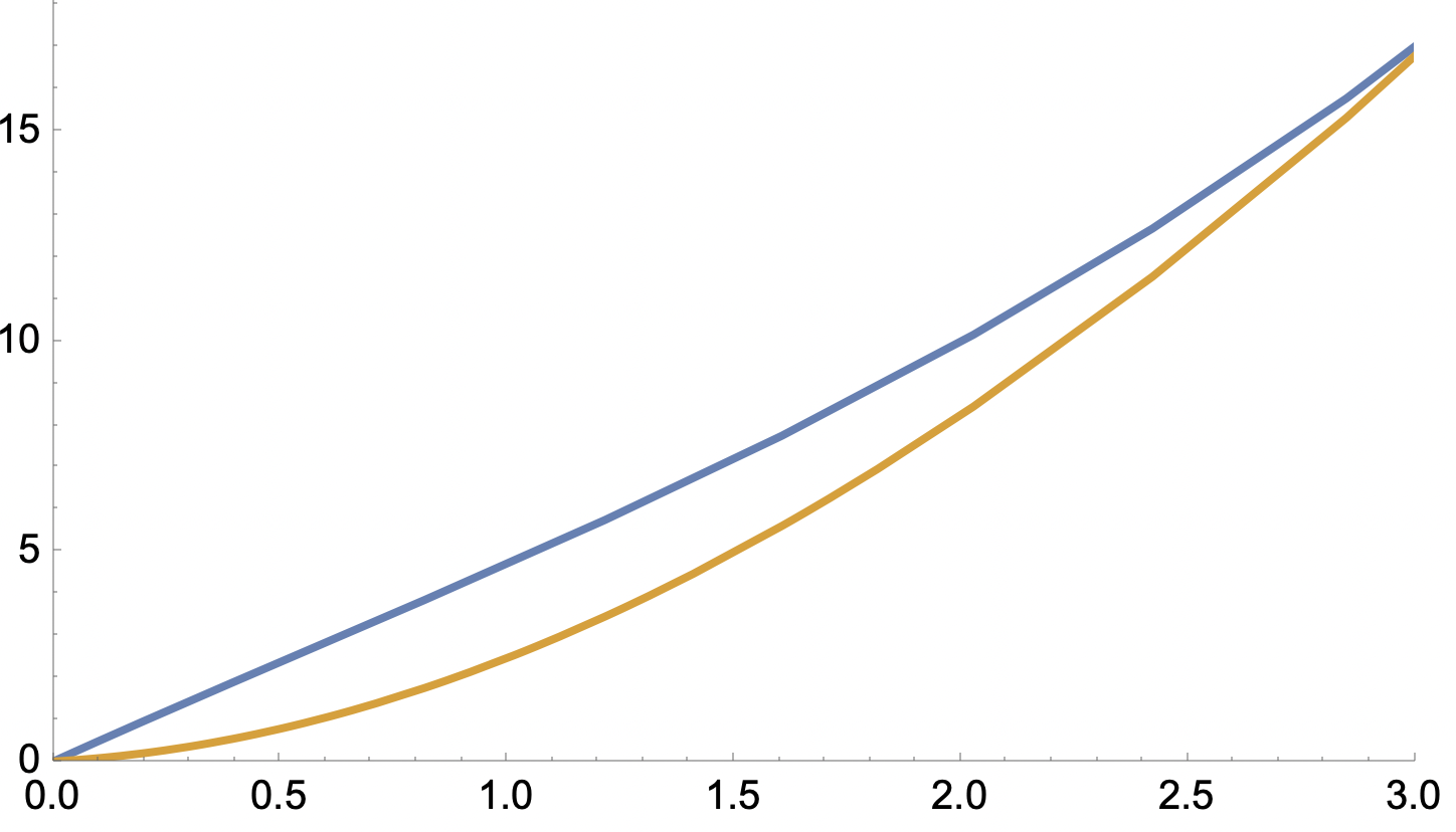
Ritade följande grafer: 

Ska man kolla derivatorna och sedan maxmipunkterna?

Trinity2 4263
Postad: 8 feb 23:46 Redigerad: 8 feb 23:49
CirujanaZ skrev:

Hej!
Har denna uppgift (b) som jag ej vet hur jag ska lösa eller komma fram till svar:
Ritade följande grafer: 

Ska man kolla derivatorna och sedan maxmipunkterna?

Jag hade börjat med en visuell inspektion av grafen;

Vi ser att det är i början som löpare A drar ifrån löpare B

Det räcker därmed att studera problemet på intervallet [0,3]

Bilda funktionen 

d(x)=sa(x)-sb(x)

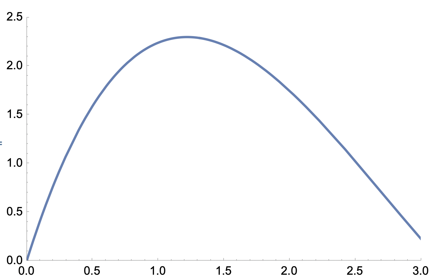
Antingen så låter du Geogebra bestämma max eller så får du beräkna d'(x) och lösa d'(x)=0 och sedan d''(x) för att verfiera att det verkligen är ett max, vilket är uppenbart när man ser grafen.

Så här säger AI om Geogebra och max

CirujanaZ 459
Postad: 9 feb 18:18
Trinity2 skrev:

Bilda funktionen 

d(x)=sa(x)-sb(x)

 

ger denna funktion oss en graf "mitt i mellan" dessa två vi redan har? Alltså 

M10hi 49
Postad: 9 feb 22:56

Avståndet är som störst efter 2,4 s.  Avståndet är som störst 4,9 m.

M10hi 49
Postad: 11 feb 21:34

Kolla om jag har rätt

CirujanaZ 459
Postad: 11 feb 22:33

Avståndet är som störst 2,3 m efter 1,22 s

M10hi 49
Postad: 15 feb 22:12

Ok tack

Svara
Close