E-R diagram
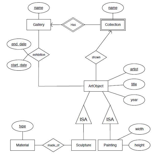
Jag har en fråga gällande relationen mellan entiteterna 'Collection' och 'Gallery' (Se ER-diagram nedan). Som jag tolkar den relationen (enligt bilden) så finns varje samling (Collection) i exakt ett galleri, men flera galleri kan ju ha samlingar med samma namn? Exempelvis flera galleri kan ju ha konst av typ 1700-tal. Det står ju även i uppgiftsbeskrivningen nedan.
Delkrav enligt uppgiften:
A gallery is identified by its name. Each gallery can have several collections ( e.g. "Cubism etc.). Since different galleries can have collections with the same name, a collection name is not sufficient on its own to identify a collection. Each art belongs to exactly one collection

En Collection finns bara i ett Gallery, men ett Gallery kan ha flera Collections.
Inom ett Gallery har (rimligen) varje Collection ett unikt namn, däremot kan flera Colletions med samma namn finnas i flera olika Gallery.
Notera dock att det ju då rör sig om flera olika Collection (med samma namn), så varje Collection finns bara i ett Gallery, däremot kan ett visst collection-name finnas i flera Gallery, men det är då som sagt inte samma Collections trots att namnet är samma.
Det gör att man för att identifiera en Collection behöver både dess Name och vilket Gallery den tillhör.
Så exempelvis finns två Gallery med Name="Louvren" repektive "Prado". Det finns fyra Collection totalt, Louvren "Has" en som heter "Impressionism" och en "Kubism". "Prado" har också en som heter "Impressonism" samt en "Surrealism". Det går då inte att veta vilken Collection man pratar om ifall man bara har namnet "Impressionism" (därför den dubbla rutan=svag), men med hjälp av sambandet till respektive Gallery så får man de två olika "Prado Has Impressionism" och "Louvren Has Impressionism".
Hoppas det hjälpte...
jek7 skrev :En Collection finns bara i ett Gallery, men ett Gallery kan ha flera Collections.
Inom ett Gallery har (rimligen) varje Collection ett unikt namn, däremot kan flera Colletions med samma namn finnas i flera olika Gallery.
Notera dock att det ju då rör sig om flera olika Collection (med samma namn), så varje Collection finns bara i ett Gallery, däremot kan ett visst collection-name finnas i flera Gallery, men det är då som sagt inte samma Collections trots att namnet är samma.
Det gör att man för att identifiera en Collection behöver både dess Name och vilket Gallery den tillhör.
Så exempelvis finns två Gallery med Name="Louvren" repektive "Prado". Det finns fyra Collection totalt, Louvren "Has" en som heter "Impressionism" och en "Kubism". "Prado" har också en som heter "Impressonism" samt en "Surrealism". Det går då inte att veta vilken Collection man pratar om ifall man bara har namnet "Impressionism" (därför den dubbla rutan=svag), men med hjälp av sambandet till respektive Gallery så får man de två olika "Prado Has Impressionism" och "Louvren Has Impressionism".
Hoppas det hjälpte...
Väldigt bra svar, det hjälpte väldigt mycket :) Stort tack.