0
svar
5172
visningar
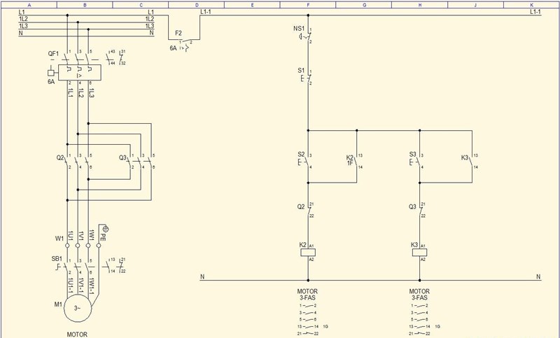
Ellära - Kretsschema, 3-FAS Motor fram/back. EasyEL.
Hej.
Jag har i uppgift att rita klart kretsschemat så att motorn går fram och back.
Övningen:

Jag har ritat/skrivit såhär men är väldigt osäker på om det är rätt, jag har inte riktigt koll på beteckningarna på komponenterna eller dess placering.....(eller så har jag det)

Tacksam om någon som har bättre koll på det här kan ta en titt och komma med lite tips och idéer.