Ellära - tvåpoler som kopplas ihop
Hej,


Fråga a)! Förstår verkligen inte hur de vill att man ska rita upp denna uppgift. Kan inte komma vidare eftersom jag inte förstår hur resistanserna kopplas ihop etc. Vet att tidigare när jag läst teori så har jag fått fram att om plus mot plus kopplas ihop så dör strömmen. Sitter här och försöker räkna fram olika enheter med ekvationssystem men får Hur ska jag tänka?
Plus på den ena är ju inte lika stor som plus på den andra, så det blir ström ändå.
Är inre resistans samma sak som kortslutningsresistans? (Jag vet inte, och jag skulle kunna slå upp det, men du borde veta svaret, så jag frågar dig.)
somsofia skrev:Hej,
Fråga a)! Förstår verkligen inte hur de vill att man ska rita upp denna uppgift. Kan inte komma vidare eftersom jag inte förstår hur resistanserna kopplas ihop etc. Vet att tidigare när jag läst teori så har jag fått fram att om plus mot plus kopplas ihop så dör strömmen. Sitter här och försöker räkna fram olika enheter med ekvationssystem men får Hur ska jag tänka?
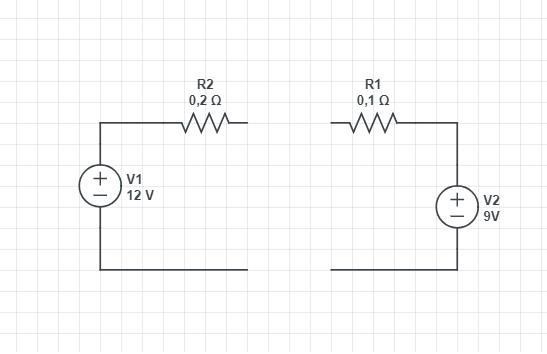
Du vet att den ena tvåpolen består av en spänningskälla med 12V samt en resistor på 0,2 ohm. Den andra tvåpolen består av en spänningskälla med 9V och en resistor på 0,1ohm.
Hur ritar du första tvåpolen?
Hur ritar du hela kopplingen? De båda tvåpolerna ska kopplas ihop.
Alan123 skrev:somsofia skrev:Hej,
Fråga a)! Förstår verkligen inte hur de vill att man ska rita upp denna uppgift. Kan inte komma vidare eftersom jag inte förstår hur resistanserna kopplas ihop etc. Vet att tidigare när jag läst teori så har jag fått fram att om plus mot plus kopplas ihop så dör strömmen. Sitter här och försöker räkna fram olika enheter med ekvationssystem men får Hur ska jag tänka?
Du vet att den ena tvåpolen består av en spänningskälla med 12V samt en resistor på 0,2 ohm. Den andra tvåpolen består av en spänningskälla med 9V och en resistor på 0,1ohm.
Hur ritar du första tvåpolen?
Hur ritar du hela kopplingen? De båda tvåpolerna ska kopplas ihop.
Somsagt, jag vet inte hur man ritar upp det.
Den första skulle jag ritat med ett batteri med E=12 och en resistans på 0.2 ohm. Jag vet inte om den ska vara ''sluten'' eller om ändarna ska vara öppna. Den andra kretsen vet jag inte om den ska ha batteri. Jag vet inte om den har några övriga resistanser förutom den inre resistansen. Därav jag behövde hjälp.

Dvs något sånt
somsofia skrev:
Dvs något sånt
Första ser bra ut, den till höger ska ha en spänningskälla också.

När du kopplar ihop dem får du :

Hur skulle du göra sen?