Förändringshastighet
Ett vindkraftverk består av ett torn där det sitter tre rotorblad. När rotorn roterar med en viss konstant vinkelhastighet kan ett rotorblads höjd över marken kan beskrivas med följande funktion, där y är rotorbladsspetsens höjd över marken i meter och x är tiden i sekunder. Då x=0 är rotorbladet parallellt med marken och är på väg uppåt.
y= 140 + 60sin((2pix)/3)
a) Bestämhöjdskillnaden mellan högsta och lägsta höjd för rotorbladsspetsen enligt modellen ovan.
b) Vilken höjd över marken har rotorbladspetsen efter en sekund? Hela meter
c) Utgå från modellen och bestäm med vilken hastighet rotorbladsspetsens höjd över marken ändras efter en sekund. Svara i hela i meter
d) Rotorbladsspetsen förflyttar sig i en cirkel. Hur långt längs cirkelns rand förflyttar sig rotorbladsspetsen under en sekund? Svara i hela meter
a) I a räknade största och minsta värde
b) Jag skrev x= 1 i funktionen
c) Jag har deriverat funktionen och räknader f'(1)
d) Jag är osäker om jag har fattat rätt, jag tog y(max) - y(min) = diameter för cirkeln, och har tagit reda på radien (40 m) f(1) = 142 f(0)=140 är höjden då 2 m? Ska jag räkna cirkeln båge genom denna formel b=vr ?
Det ser delvis bra ut, men vad fick du för svar på a till c?
Hur kom du fram till radien i d?
Laguna skrev:Det ser delvis bra ut, men vad fick du för svar på a till c?
Jag ska dubbelkolla på svaret nu
Analys skrev:Hur kom du fram till radien i d?
a) y(max)= 200m
y(min)= 80 m
b) y(1) = 191,96
c) y'= 40pi * cos((2pix)/3)
y'(1) = -62,83
När jag löste radien så tänkte jag att y(max) - y(min) = d för att då har rotorbladets gått ett halvt varv
d = 200 -80 = 120 m
r = 60 m (råkade skriva 40 uppe)
d=200-80=120 eller hur?
Sorry, såg att du redan rättat detta.
Analys skrev:d=200-80=120 eller hur?
Ja, självklart
hur ska jag komma vidare?
vinkelhastigheten är väl en bra utgångspunkt?
Eller vinkeln under 1 s.
Analys skrev:vinkelhastigheten är väl en bra utgångspunkt?
Jag har försökt räkna med den, men jag kunde inte komma fram till något
Vinkeln under 1 s = 2pi/3.
Analys skrev:Eller vinkeln under 1 s.
Ska jag ta y(1)-y(0) för när x= 0 då är den parallellt med marken
Analys skrev:Vinkeln under 1 s = 2pi/3.
Skulle du kunna förklara till mig hur du kom fram till detta
Det är ju båglängden som efterfrågas, inte skillnaden i y-led.
Eftersom det är en roterande rörelse (sin) så kan man ju bara kolla vilken vinkel som bladet har vid
t=0; vinkel = 2pi/3 *0 = 0
t=1; vinkel = 2pi/3 * 1
Då har ju bladet vridits 2pi/3 radianer och spetsen förflyttats 2pi/3 * 60 m.
jmf omkrets = 2pi*r, dvs vinkeln för hela varvet * r.
nu har vi bara en bråkdel av varvet.
Analys skrev:Det är ju båglängden som efterfrågas, inte skillnaden i y-led.
Eftersom det är en roterande rörelse (sin) så kan man ju bara kolla vilken vinkel som bladet har vid
t=0; vinkel = 2pi/3 *0 = 0
t=1; vinkel = 2pi/3 * 1
Då har ju bladet vridits 2pi/3 radianer och spetsen förflyttats 2pi/3 * 60 m.
jmf omkrets = 2pi*r, dvs vinkeln för hela varvet * r.
nu har vi bara en bråkdel av varvet.
b= ((2pi)/3) * 60 = 40pi ?
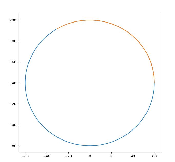
Du ser båglängden i orange.
Analys skrev:Du ser båglängden i orange.
Ja
Och du hängde med på t=0 och t=1?
Analys skrev:Och du hängde med på t=0 och t=1?
Ja det har jag, men jag fattade inte det sista du skrev
"jmf omkrets = 2pi*r, dvs vinkeln för hela varvet * r.
nu har vi bara en bråkdel av varvet."
Om vi vet radien och medelpunktsvinkeln i radianer bör man inte räkna cirkelbågens längd b med denna formel b=vr
Jag ville bara belysa att vu nu räknat på en bråkdel av ett helt varv:
ett helt varv har ju omkretsens o=2pi*r
I vårt fall 1/3 varv = 2pi/3 radianer -> b=2pi/3 * r.
Jo, vi har ju precis gjort det, v=2pi/3 -> b=2pi/3*r
Analys skrev:Jo, vi har ju precis gjort det, v=2pi/3 -> b=2pi/3*r
Jaha, men då kom vi till svaret! Tack så himla mycket för hjälpen
Så här ser vingens läge ut vid t=0(fgrönt) och t=1(rött)

