Gränsvärde mot en punkt på en diskontinuerlig funktion
Hej! Jag postade om denna integral för några månader sedan och diskuterade med min lärare om en alternativ lösning till den för några dagar sedan.
Jag löste den ursprunligen med komplex analys, men läste även om en annan metod för att beräkna den. Den går såhär:
Först kommer vi ihåg att för alla
Definiera
Då gäller det att eftersom integranden är jämn.
Vi har att
Om vi kollar på insidan av så skriver vi om den på detta sätt:
Alltså är för
Då har vi slutligen att
Vi har alltså en differentialekvation, . Den har lösningen
Vi har också att
Detta ger ekvationssystemet
Med lösningen
Alltså är
Då följer det att och vi är klara.
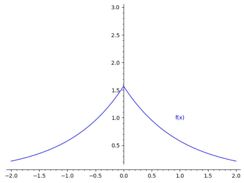
Det jag undrar över är mest om beräkningen av är tillåten. Om vi exakt lägger in 0 i får vi 0, inte . Funktionen verkar inte vara kontinuerlig vid . Det stämmer att
. Men funktionen är definierad vid och om man direkt lägger in den i integralrepresentationen. Vidare, om man grafar får man

Derivatan är uppenbart inte kontinuerlig i . Varför verkar det ändå vara ok att använda detta värde?
Min uppfattning är eftersom värdet av vi vill ha ligger på domänet använder vi gränsvärdet från höger. Vill vi att ett värde på den vänstra sidan så borde vi använda gränsvärde från vänster (?). Denna uppfattning stämmer i alla fall om man vill exempelvis ha . Eftersom integralen som representerar är jämn så gäller det att . Men om vi lägger in i den explicita formeln vi använde för att beräkna får vi verkligen inte rätt svar. Däremot, om vi använder gränsvärdet för från den negativa sidan och beräknar ut koefficienterna därifrån så får vi rätt svar.
Vad är det som händer här med det gränsvärdet. Också, när är det tillåtet att byta ut gränsvärdet av integral och derivata (vilket är vad vi egentligen gör när vi tar derivatan av )? Har inte kunnat hitta info på det.