Hyra bil
Hej!
Hade behövt lite hjälp med följande fråga:
Lilly ska hyra bil och tvekar mellan två olika bilar. Den svarta bilen kostar 384kr/dygn och har en bränslekostnad på 113kr/100km medan den grå kostar 480kr/km med en bränslekostnad på 86kr/100km. Vilken bil bör Lilly välja, om det är priset som avgör?
Jag är lite osäker på hur jag ska ställa upp ett ekvationssystem utifrån detta? Är tanken att man ska ställa upp ett ekvationssystem med 4 ekvationer och därmed 4 variabler? Jag vet att det går, men det har inte kommit en enda uppgift tidigare där vi behövt göra det, har bara hört att man kan ha mer än 2 ekvationer i ett ekvationssystem. Om detta inte stämmer är jag väldigt osäker på hur jag kan gå tillväga för att lösa uppgiften.
En sak jag kommit fram till är de två ekvationerna 384x+113y och 480x+86y. Men jag kan ju inte sätta dem lika med varandra (tror jag) men vet inte hur man ska gå vidare utifrån det.
Tacksam för all hjälp :)
Hej! Du tänker helt rätt kring logiken, men du behöver faktiskt bara två ekvationer! Tänk på att totalkostnaden (y) för varje bil beror på hur många kilometer (x) man kör.
En bra ledtråd är att först räkna om bränslekostnaden till vad 1 km kostar. Då kan du ställa upp det så här för varje bil:
Kostnad (y)=fastdygnavgift + Bränslekostnad per km * antal km (x)
När du har dina två ekvationer kan du mycket riktigt sätta dem lika med varandra (y= y)
Då räknar du ut vid vilketf avstånd bilarna kostar exakt lika mycket ,och då blir det tydligt vilken bil som är billigast 
Ja, det var väldigt klokt. Men vi vet ju inte hur många dygn hon ska hyra bilden, och utifrån det ändras ju priset hela tiden , så borde det liksom inte vara en till variabel för antal dygn man hyrt bilen i? Det är lite det som förvirrar mig.
Om hon bara ställer bilen och inte kör en meter under en månad eller har den en dag och kör till Kapstaden... Jag tycker det saknas information. Kan du ta en bild på uppgiften från boken eller skärmen?
Här kommer bild, men tror inte jag har missat nåt, såvida jag inte blivit så trött att jag börjat hallucinera.

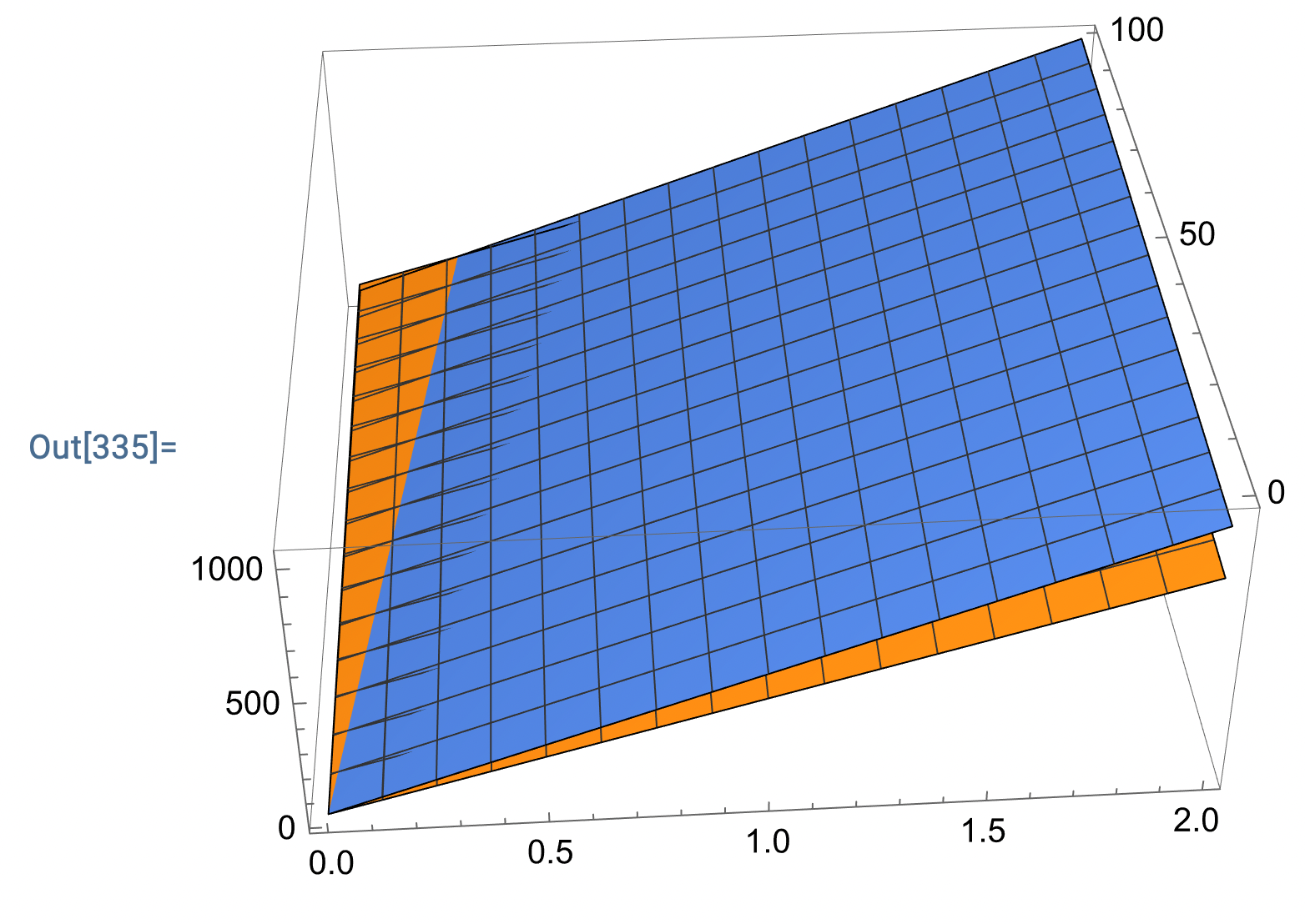
Inte så enkel att svara på. Så här ser "kostnadsplanen" ut

Dygn på x-axeln och km på y-axel. Det är inte så att ett av planen konstant ligger skiljt från det andra. Det beror på.
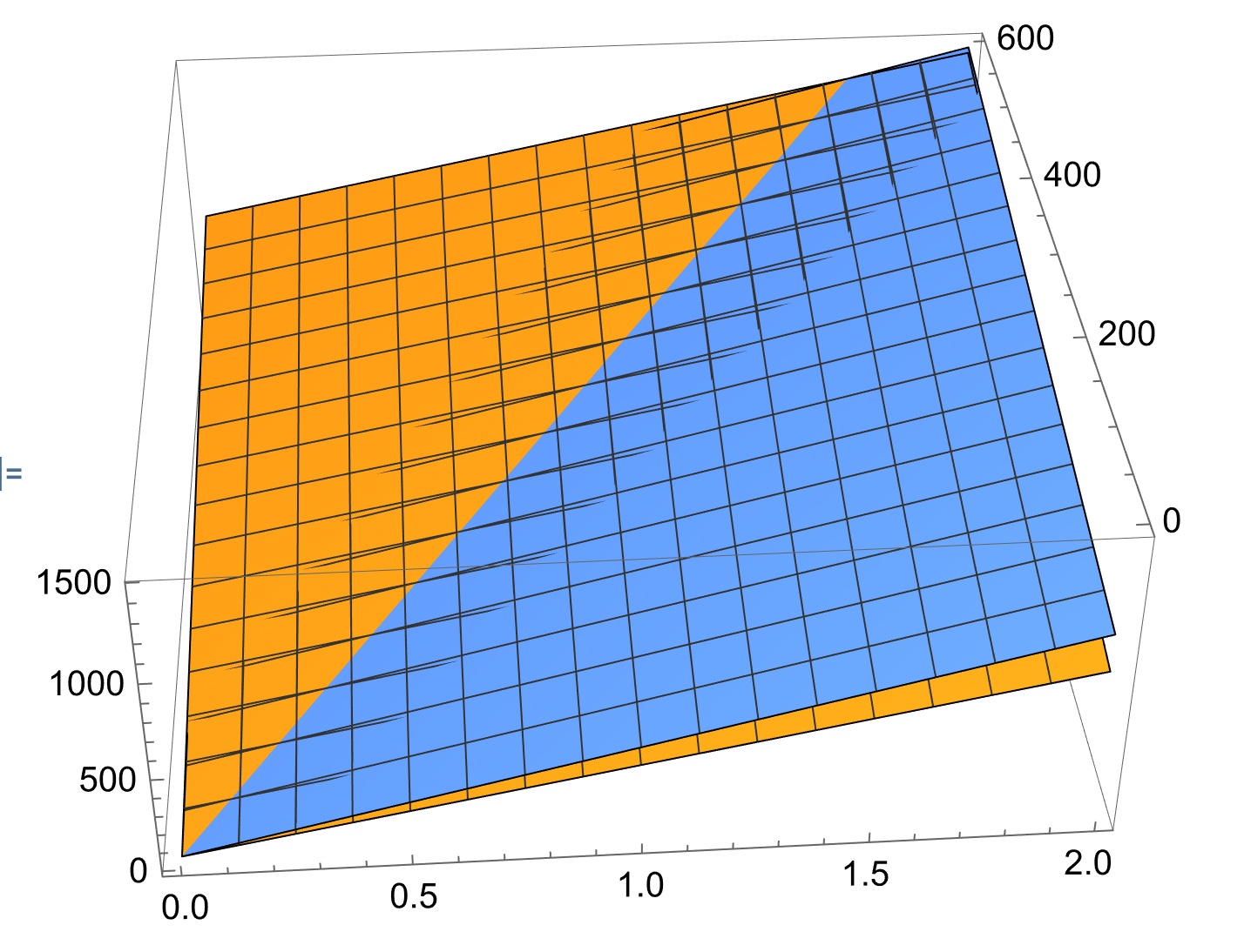
Här har jag ökat till 600 km

Jag förstår nog inte uppgiften. Vad säger facit?
Kan det vara så att man fick reda på något mer om Lilly i förra uppgiften, typ sträckan hon skulle fara?
sictransit skrev:Kan det vara så att man fick reda på något mer om Lilly i förra uppgiften, typ sträckan hon skulle fara?
Bra fråga. Vad betyder "färgade sifferbakgrund"? Ger det en indikation om uppgiftens 'art'?
I facit står det "Om Lilly ska köra mindre än 36 mil på ett dygn, så bör hon välja den svarta bilen. Annars bör hon välja den gråa."
Kanske har man begränsat till ett dygn i sin uträkning för att eliminera behovet av att föra in en tredje variabel?
sictransit skrev:Kan det vara så att man fick reda på något mer om Lilly i förra uppgiften, typ sträckan hon skulle fara?
Näpp, Den bilden jag lade upp var allt som finns på uppgiften.
KlmJan skrev:I facit står det "Om Lilly ska köra mindre än 36 mil på ett dygn, så bör hon välja den svarta bilen. Annars bör hon välja den gråa."
Kanske har man begränsat till ett dygn i sin uträkning för att eliminera behovet av att föra in en tredje variabel?
Tragiskt dålig uppgift. Avgå alla! Ja, åtminstone författarna till usla uppgifter.
Trinity2 skrev:sictransit skrev:Kan det vara så att man fick reda på något mer om Lilly i förra uppgiften, typ sträckan hon skulle fara?
Bra fråga. Vad betyder "färgade sifferbakgrund"? Ger det en indikation om uppgiftens 'art'?
I boken står det att "Öppna uppgifter är uppgifter som inte har ett givet svar och som många gånger kräver en matematisk diskussion. Dessa är markerade med en tonad ruta"
KlmJan skrev:Trinity2 skrev:sictransit skrev:Kan det vara så att man fick reda på något mer om Lilly i förra uppgiften, typ sträckan hon skulle fara?
Bra fråga. Vad betyder "färgade sifferbakgrund"? Ger det en indikation om uppgiftens 'art'?
I boken står det att "Öppna uppgifter är uppgifter som inte har ett givet svar och som många gånger kräver en matematisk diskussion. Dessa är markerade med en tonad ruta"
OK då. Då är det inte lika illa.
KlmJan skrev:Kanske har man begränsat till ett dygn i sin uträkning för att eliminera behovet av att föra in en tredje variabel?
Kan detta kanske funka då? Om man antar att det tiden är begränsad till ett dygn, döper variabeln för hundratals km till x som en funktion av det totala priset y. Då blir dessutom priset fast, som ett k-värde, som i #2
KlmJan skrev:KlmJan skrev:Kanske har man begränsat till ett dygn i sin uträkning för att eliminera behovet av att föra in en tredje variabel?
Kan detta kanske funka då? Om man antar att det tiden är begränsad till ett dygn, döper variabeln för hundratals km till x som en funktion av det totala priset y. Då blir dessutom priset fast, som ett k-värde, som i #2
Ja, det kommer att funka och ge det svar som facit 'vill ha' till denna uppgift.

okej,
du har dessa två ekvationer :
f(x) är kostnad svart och g(x) är kostnad grå bil:
f(x)=384d + 1,13x
g(x) = 480d + 0,86x
( 1,13 är kr / km, Samma sak med 0,86)
när kostar de lika mycket?
kommer du vidare därifrån?
man hade ju kunnat lösa de grafiskt, eller ställa upp dem på följande sätt (gissningsvis):
384d+1,13x=480d+0,86x men nu får jag ju två variabler igen, så då blir något fel igen.
KlmJan skrev:man hade ju kunnat lösa de grafiskt, eller ställa upp dem på följande sätt (gissningsvis):
384d+1,13x=480d+0,86x men nu får jag ju två variabler igen, så då blir något fel igen.
Om du fixerar det till en dag så får du två räa linjer;

KlmJan skrev:man hade ju kunnat lösa de grafiskt, eller ställa upp dem på följande sätt (gissningsvis):
384d+1,13x=480d+0,86x men nu får jag ju två variabler igen, så då blir något fel igen.
"384d+1,13x=480d+0,86x"
jag hade fortsatt med denna,
kan visa varför: men blir svårt utan att spoila för mycket :)
384d+1,13x=480d+0,86x
--> 1,13x - 0,86x = 480d - 384d
--> 0,27x = 96d
--> x/d
--> 96/0,27 = ca 356 km / dygn,
kan du komma fram till en slutsats här?
Jag får en känsla av att det blev en funktion av differensen för dagspriset och bränslekostnaden, x/d är ju snittet på körda km/dygn vilket i genomsnitt blir 265 km/dygn. Kan man föra in det värdet istället för någon av variablerna? vild gissning
KlmJan skrev:Jag får en känsla av att det blev en funktion av differensen för dagspriset och bränslekostnaden, x/d är ju snittet på körda km/dygn vilket i genomsnitt blir 265 km/dygn. Kan man föra in det värdet istället för någon av variablerna? vild gissning
Jag tror det tänker så här.
Svart bil är 480-384=96 kr billigare per dygn men har en bränslekostnad som är 1,13-0,86=0,27 dyrare. Alltså måste man köra 96/0,27=355.556 km per dygn för att kompensera bränslekostnaden.
Oki,tack för hjälpen!