Jag söker optimeringar på min studieteknik från mer erfarna studenter/lärare
Hej. För 6 månader sedan började jag använda mig av Active Learning och Mindmaps för att kunna lära mig vetenskapliga ämnen och även andra språk.
Min Active Learning ser ut så här t.ex. när jag studerar Kemi 2. Som ni ser så färgkodar jag frågorna efter varje repetering, och jag byter färgen endast om jag lyckats kunna innehållet utantill:
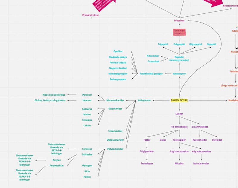
Denna metod har fungerat utmärkt för mig. Den har kanske förändrat mitt liv. En annan metod är mindmaps:

Både metoder tycker jag är spännande. Jag kommer studera på universitet i höst och undrar vad ni använder för olika studieteknik eftersom jag tycker att dessa hjälper mig men det måste ju finnas andra studieteknik som jag inte känner till. Några förslag?
Tack!
Hej,
Vill bara tacka för inspirationen!
Jag gillar verkligen upplägget du har i din Notion. Jag har byggt upp ett liknande system som fungerar alldeles utmärkt för mig också. Önskar dig stort lycka till på universitetet i höst.