Kondensator-krets, beräkna spänning i punkt
Hej,
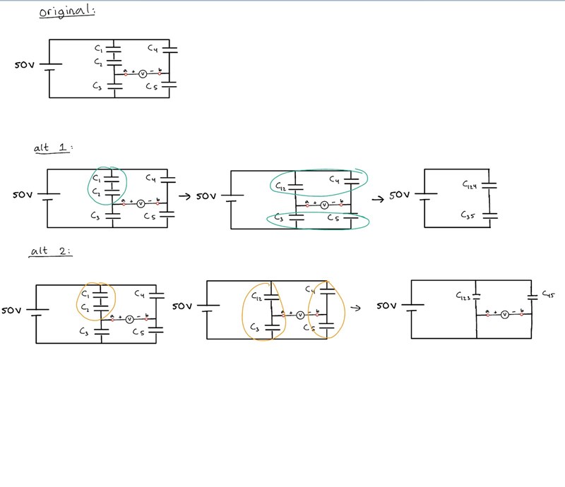
I kretsen nedan är alla kondensatorer fullt laddade. Sedan vid ett tillfälle kopplas en voltmeter mellan punkterna a och b i kretsen, frågan är vad för spänning som voltmetern ska visa vid detta ögonblick.
Jag undrar om jag kan förenkla denna krets på något sätt, t.ex genom att göra som på bilden:

Tacksam för idéer!
Ja, kondensatorer som är seriekopplade eller parallellkopplade med varandra kan du förenkla för att lättare se vad voltmetern visar. Vilket av alternativen i figuren visar då en felaktig förenkling?
Tänk också på att voltmetern mäter spänningen men släpper inte igenom någon ström. Man kan ta bort den ur schemat och beräkna spänningsskillnaden mellan a och b.
Hej Johan och Thomas! Jag tyckte det var så svårt att avgöra vilket av kretsarna som är felaktigt förenklad, men jag tänker att alternativ 2 är felaktigt, om jag tänker mig hur en krets hade sett ut på riktigt.
Alltså är alternativ 1 rätt. Då kan jag endast beräkna potentialen i punkten mellan C124, och C35 eller hur Thomas?
01nicole1 skrev:Hej Johan och Thomas! Jag tyckte det var så svårt att avgöra vilket av kretsarna som är felaktigt förenklad, men jag tänker att alternativ 2 är felaktigt, om jag tänker mig hur en krets hade sett ut på riktigt.
Alltså är alternativ 1 rätt. Då kan jag endast beräkna potentialen i punkten mellan C124, och C35 eller hur Thomas?
Ja alternativ 2 är fel, steg 2 till steg 3, eftersom man flyttar noden som man mäter i.
Tack för all hjälp! Nu har jag lyckats med uppgiften :)