Koppling i multisim
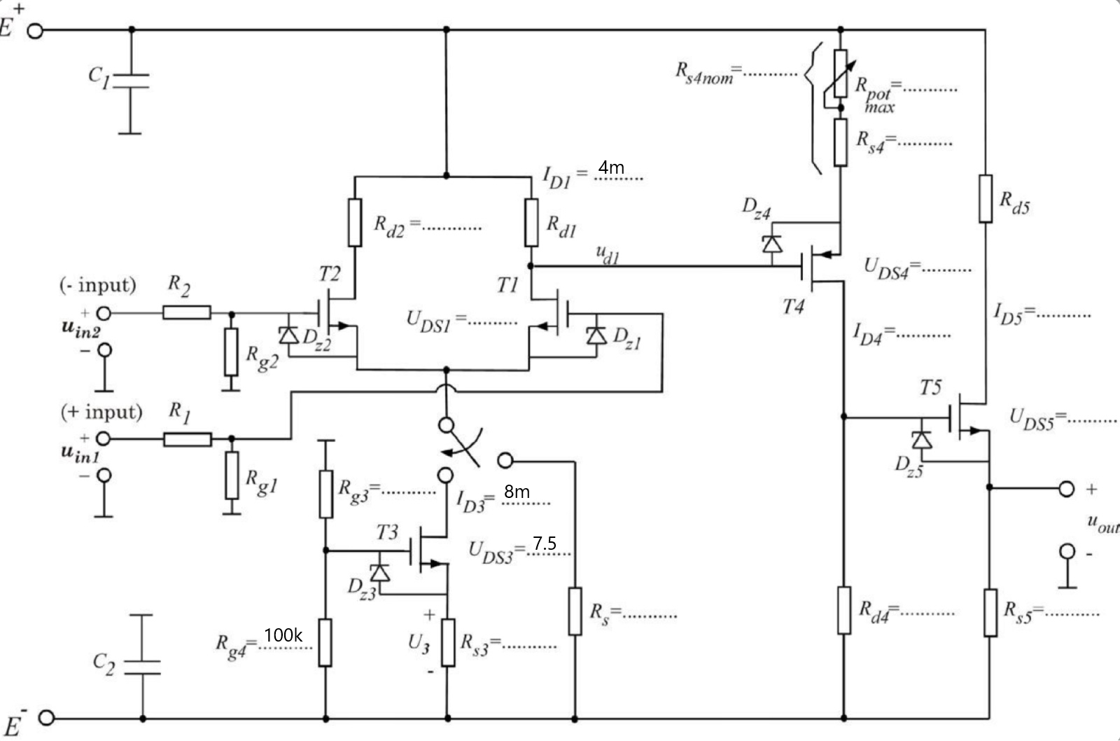
Hallå, osäker om jag bör posta detta under fysik eller kanske programmering? hur som helst så har jag i uppgift att återskapa kretsen (andra bilden) i bild i multisim (ska exkludera kondensatorer och dioder). Första frågan, det står att jag inte ska koppla någon input signal (uin1 och uin2)än, betyder det att jag ska jorda där istället då? (bild 1)
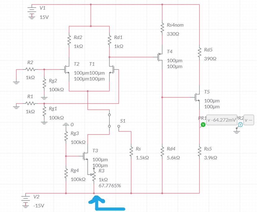
Sen är osäker hur jag ska koppa E+ (V1) och E- (V2) i multisim. Det står att jag ska koppla till transistorerna, det verkar finnas en ingång i själva multisim-komponenten, ska den in där eller är så jag gjort okej? (bild 3)



Första frågan, det står att jag inte ska koppla någon input signal (uin1 och uin2)än, betyder det att jag ska jorda där istället då? (bild 1)
Ja du kan jorda ingångarna. Alternativt kan man koppla in en signalkälla och sätta spänningsnivån till noll, det blir samma sak.
V1 och V2 ser ut att vara rätt inkopplade om man jämför med ursprungsschemat.
Sen ser det ut som att du kopplat signaler till substratet i stället för gaten på alla transistorer. Substratet (alltså pinne med pilen) kopplas oftast till source om det inte redan är gjorts så internt i transistorn.
Gaten är den ensamma pinnen på ena sidan av transistorsymbolerna.
Jag tror du har placerat P- och N-kanal transistorer på rätt ställen även om jag tycker att ursprungsschemat använder felaktiga symboler. Jag vill att de ska de ut så här:

Det är väl bara Q3 som är P-kanal eller? I så fall så är Microsim-schemat rätt.
Kolla vilka pinnar i symbolerna som är drain och source. Det ser ut som Q1, Q4 och Q5 är fel inkopplade.
Det blev lite att kolla upp, hoppas det hjälper!
ThomasN skrev:Första frågan, det står att jag inte ska koppla någon input signal (uin1 och uin2)än, betyder det att jag ska jorda där istället då? (bild 1)
Ja du kan jorda ingångarna. Alternativt kan man koppla in en signalkälla och sätta spänningsnivån till noll, det blir samma sak.
V1 och V2 ser ut att vara rätt inkopplade om man jämför med ursprungsschemat.
Sen ser det ut som att du kopplat signaler till substratet i stället för gaten på alla transistorer. Substratet (alltså pinne med pilen) kopplas oftast till source om det inte redan är gjorts så internt i transistorn.
Gaten är den ensamma pinnen på ena sidan av transistorsymbolerna.
Jag tror du har placerat P- och N-kanal transistorer på rätt ställen även om jag tycker att ursprungsschemat använder felaktiga symboler. Jag vill att de ska de ut så här:
Det är väl bara Q3 som är P-kanal eller? I så fall så är Microsim-schemat rätt.
Kolla vilka pinnar i symbolerna som är drain och source. Det ser ut som Q1, Q4 och Q5 är fel inkopplade.
Det blev lite att kolla upp, hoppas det hjälper!
Det verkar som jag använt fel transistorer. Ser detta bättre ut? T1,T2,T3 och T5 ska vara nmos och T4 pmos

Japp, det där bättre ut. Även om jag blir förvirrad av hur symbolerna ser ut. Jag är som sagt van vid att en nmos ritas med pilen inåt och tvärtom för pmos.
T4 ser ut att behöva flippas i vertikalled. Pilen anger source, så en pmos bör ha source kopplad till högre potential än drain.
ThomasN skrev:Japp, det där bättre ut. Även om jag blir förvirrad av hur symbolerna ser ut. Jag är som sagt van vid att en nmos ritas med pilen inåt och tvärtom för pmos.
T4 ser ut att behöva flippas i vertikalled. Pilen anger source, så en pmos bör ha source kopplad till högre potential än drain.
Så där, fick till det. Lite krångligt att manipulera transistorerna. Har i uppgift att justera Rs3 så vout blir 0. Jag kommer inte närmare än ca 0.064, tror du det räcker?

Jag tror det är svårt att trimma den så mycket bättre än så.
