Kretsteori: Theveninekrets
Hej, har en fråga om följande uppgift. Jag tänker att jag först får fram spänningarna vid noderna m.h.a nodanalys, vilket jag nedan gjort. Sedan att jag använder VA för att få fram tomgångsspänningen U0=VA-VB=VA-0. Sedan att jag får fram kortslutningsströmmen via I0=(V5-E2-0)/R10 . Det jag är lite osäker på är om jag tänkt rätt med ekvationssystem jag ställt upp, samt om uttrycken för U0 resp I0 är rätt?


Vilken hemsk uppgift. Det ser ut som det är stor risk att man går vilse i ekvationssystemen.
Vad jag kan se är dina ekvationer, nod 1-5, rätt. Nod A ser rätt ut men man kan kanske skriva den som V5 = VA + E2 direkt. Det går ju ingen ström så det blir inget spänningsfall över R10.
Latmasken i mig skriker att simulera detta. Jag kan göra det om du vill jämföra. (Men det kanske du redan gjort).
Tack för svaret, om du skulle kunna göra vore det schysst, så kan jag jämföra med de svar jag fick. Det blir lätt att göra fel någon gång på vägen med matrisekvationen man får.
OK.
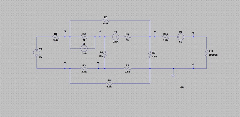
Här är schemat:

Och här kommer spänningar och strömmar.
--- Operating Point ---
V(n001): 0.683191 voltage
V(3): -2.31681 voltage
V(2): -2.01304 voltage
V(1): -3.56637 voltage
V(4): -1.333 voltage
V(5): 4.6758 voltage
V(n002): 22.6758 voltage
V(n003): 4.67604 voltage
V(a): -1.32396 voltage
I(I2): 0.002 device_current
I(I1): 0.001 device_current
I(R11): -1.32396e-007 device_current
I(R10): 1.32396e-007 device_current
I(R9): 0.00101648 device_current
I(R8): -0.000503654 device_current
I(R7): -0.000512692 device_current
I(R6): 0.002 device_current
I(R5): -0.000983654 device_current
I(R4): 0.000223337 device_current
I(R3): 0.000289356 device_current
I(R2): -0.000776663 device_current
I(R1): -0.00079301 device_current
I(V2): -1.32396e-007 device_current
I(V1): -0.00079301 device_current
Det är väl V(a) som är intressant här.
Ändrar jag R11 till 0.001ohm (i praktiken kortslutning) får jag:
I(R11): -0.000260623 device_current
V(a): -2.60623e-007 voltage
Okej, tack för att du tog din tid. Dock skiljer de sig lite med de värden jag fick på potentialerna V(1)=-3,65
V(2)=-2,07 ; V(3)=-2,77 ; V(4)=-1,52 ; V(5)=5,47
Nu hade jag inte med V(A) i mitt ekvationssystem, som kanske är fel, så jag strök både sista raden och sista kolomnen i mitt ekvationssytem som såg ut som följande:

Svaren är ju inte mycket långt ifrån de riktiga (de du fick), så kan det bara vara något litet fel?
Det är då denna matrisekvation jag fick utan värden:

Jag hoppas verkligen du använder Matlab/Mathematica för att beräkna ekvssystemet.
Kan det vara en avrundning som fått för få siffror?
Nu använder jag Matlab för att lösa systemet och har format long, dvs många värdesiffor och får:
V =
-3.259676116091027 <-V1
-1.665272203916370 <-V2
-2.152861289845328 <-V3
-1.231695676964311 <-V4
5.530879269335376 <-V5
Jag förstår verkligen inte vad jag gör för fel, om ekvationen jag ställt upp är rätt borde jag ju få rätt svar, då jag nu dubbelkollat siffrorna 10 gånger??
Ja, jag har också svårt att se vad som är fel. Fler siffror i Matlab verkar ha gjort lite grand men det skiljer sig ändå från LTSpice-simuleringen.
Jag såg i din första skiss med schema och ekvationssystem att du har två R6 i schemat och ekvationen för nod 3 innehåller R6 i stället för R8. Men det verkar du rättat för matrisen ser rätt ut.
När man gör nodanalys brukar man väl sätta alla strömmar in i noden och positiva men det spelar nog ingen roll. Man får bara ett minustecken på en ström som man har satt fel riktning på.
Jag har också kollat simuleringen men jag hittar inget fel där heller.
Ja exakt, insåg att jag hade gjort något fel här och där med R6 osv, men allt det är rättat och har verkligen kollat igenom allt många gånger. Det med strömmarna är också korrekt, precis som du säger.
Det kan inte bero på att det är en resistans mellan A och B när det är ett avbrott egentligen?(Är inte så bekant med kretssimulering)
ThomasN skrev:Ja, jag har också svårt att se vad som är fel. Fler siffror i Matlab verkar ha gjort lite grand men det skiljer sig ändå från LTSpice-simuleringen.
Jag såg i din första skiss med schema och ekvationssystem att du har två R6 i schemat och ekvationen för nod 3 innehåller R6 i stället för R8. Men det verkar du rättat för matrisen ser rätt ut.
När man gör nodanalys brukar man väl sätta alla strömmar in i noden och positiva men det spelar nog ingen roll. Man får bara ett minustecken på en ström som man har satt fel riktning på.
Jag har också kollat simuleringen men jag hittar inget fel där heller.
Ja, så länge man är konsekvent. Jag brukar låta alla strömmar lämna noden och ange det som positivt. Tecken och sådant fixar till sig självt. :)
När det gäller simuleringen, jag har satt in ett motstånd mellan A och B för att för att enkelt kunna testa. 10Mohm är nära öppen krets och 0.001ohm är nära kortslutning. Resistanserna i kretsen är ju i storleksordning några kiloohm.
Men tanken slog mig också så jag testade också med att ta bort ena anslutningen till R11, men det ändrade bara som mest 4:e decimalen.
Om du har lite tid över :-) så ladda ner och testa LTSpice:
https://www.analog.com/en/design-center/design-tools-and-calculators/ltspice-simulator.html
Om du kommer att syssla med elektronik så lär du stöta på detta eller något liknande s.k. SPICE-verktyg.
Att det är helt gratis är ju heller inte fel.
Okej det var märkligt, för när jag gör beräkningar med de du satt som R11 får jag samma resultat som du:Däremot blev det samma kortslutningsström, dvs den strömmen I(R11) (när du satte R11 till 0,001ohm) du har fick jag också med mina beräkningar. Men alltså olika spänningar då R11 är satt till 10Mohm, vad är det som kan ha blivit tokigt?
Har nu insett felet i mina beräkningar. För nod 5 ska man inte ha med den sista termen som är kopplad till nod A, jag har ju inte med A alls i ekvationssystemet. Nu får jag
V =
-3.566523917173452
-2.013218390804596
-2.316892200252596
-1.333051549017734
4.675368017745513
Dvs samma som simuleringen gav. Tack för all hjälp!
Skönt att du löste det!
Du fick jobba hårt för detta, bra gjort!