0
svar
210
visningar
Cien behöver inte mer hjälp
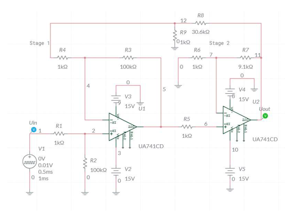
Multisim analog elektronik
Hej, till kretsen nedan har jag i uppgift att ta fram utspänningen för tre olika värden på R9: 0.1, 1k och 1M Ohm. Ska sedan ta fram en graf som visar hur magnituden ändras för de tre olika värdena på R9. Jag får rätt här men att jag även ska ta med de två andra outputsen och deras magnituder. Var ligger de? kan tänka mig att det finns en output mellan R5 och R3, men den sista då?
