Potentialvandring

Ställde upp dessa potentialvandringar och bildade ett ekvationssystem och efter en bit skrivande så kom jag fram till svaret 67 mA var totala strömmen vilket stämde med facit men när jag satte i värdet i ekvationerna och ville lösa ut I1 och I2 så får jag helt orimliga svar som negativ ström osv, dessutom står det räkna strömmarna genom resistorerna men facit visar bara en ström?
Hej!
Du har ett teckenfel i potentialvandringen i den andra delkretsen. Ser du varför?

JohanF skrev:Hej!
Du har ett teckenfel i potentialvandringen i den andra delkretsen. Ser du varför?
nja, ser det inte riktigt, förlorar den inte potential när den går genom r3?
Vill du gå medsols eller motsols i det varvet?
JohanF skrev:Vill du gå medsols eller motsols i det varvet?
tänkte vandra från vardera batteris pluspol genom mitten och sedan till vardera minuspol
Om du går i samma riktning som strömmen så går man från högre till lägre potential genom ett motstånd. Om du går mot strömmen så går man från lägre till högre potential genom ett motstånd. Det är därför jätteviktigt att du beaktar de strömriktningar du har antagit i figuren (i det här fallet I2).
Du kunde lika gärna ha definerat I2's riktning som medsols. Men då hade strömsummeringen blivit I1=I+I2.
Hänger du med?
JohanF skrev:Om du går i samma riktning som strömmen så går man från högre till lägre potential genom ett motstånd. Om du går mot strömmen så går man från lägre till högre potential genom ett motstånd. Det är därför jätteviktigt att du beaktar de strömriktningar du har antagit i figuren (i det här fallet I2).
Du kunde lika gärna ha definerat I2's riktning som medsols. Men då hade strömsummeringen blivit I1=I+I2.
Hänger du med?
Förlåt mig men jag fattar inte riktig
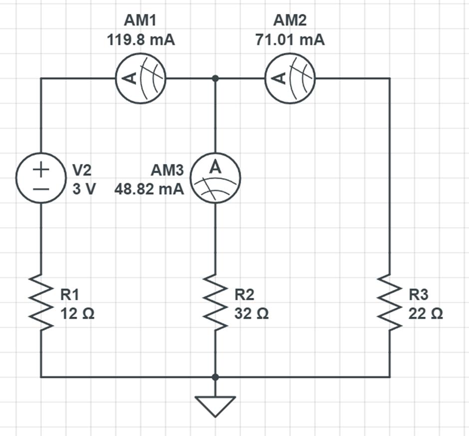
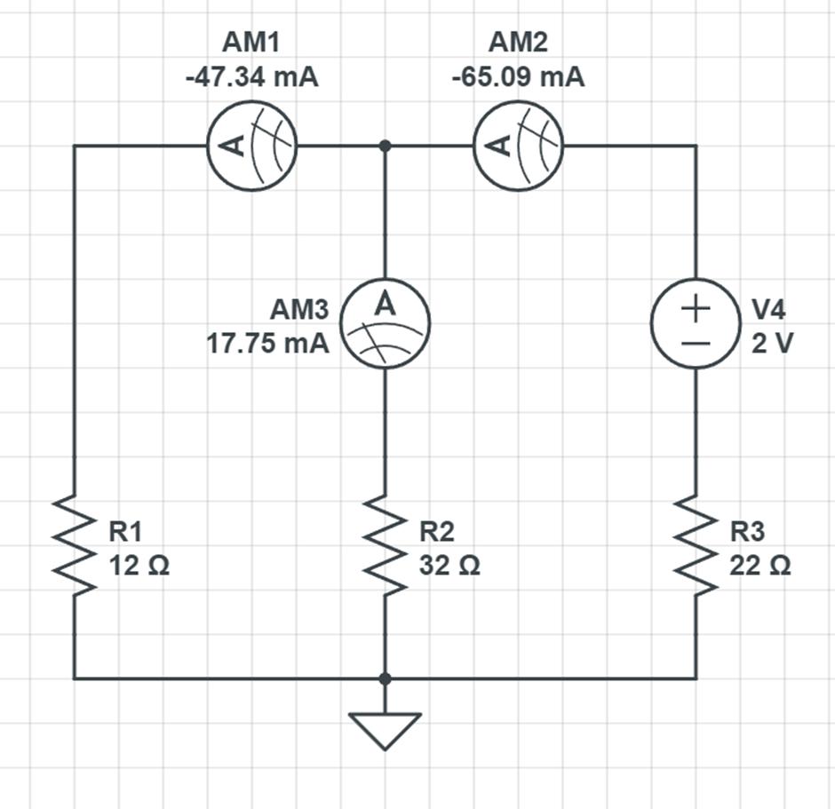
Jag tar bort (kortsluter) spänningskällan till höger:

Då ser vi att vi vi har 120 mA medsols genom AM1 och 71 mA medsols genom AM2. Genom AM3 flyter 49 mA.
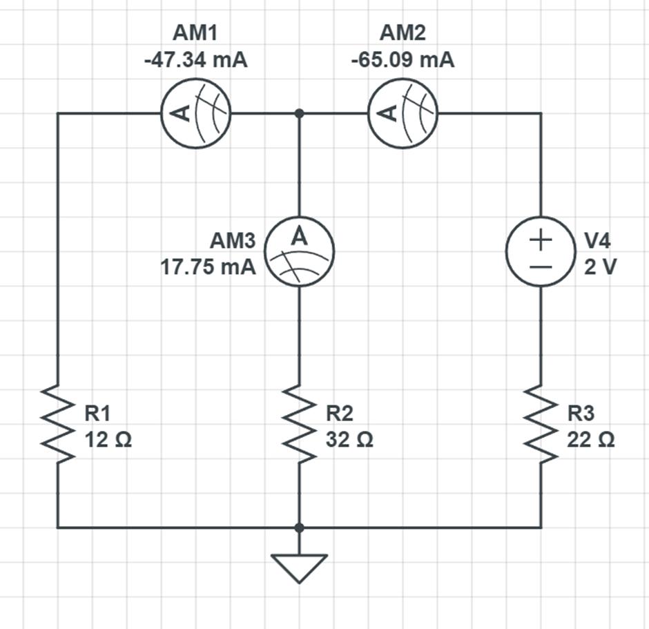
Jag gör motsvarande med den vänstra spänningskällan:

Nu byter AM1 och AM2 tecken. Strömmen går alltså motsols, vilket förstås är alldeles rimligt.
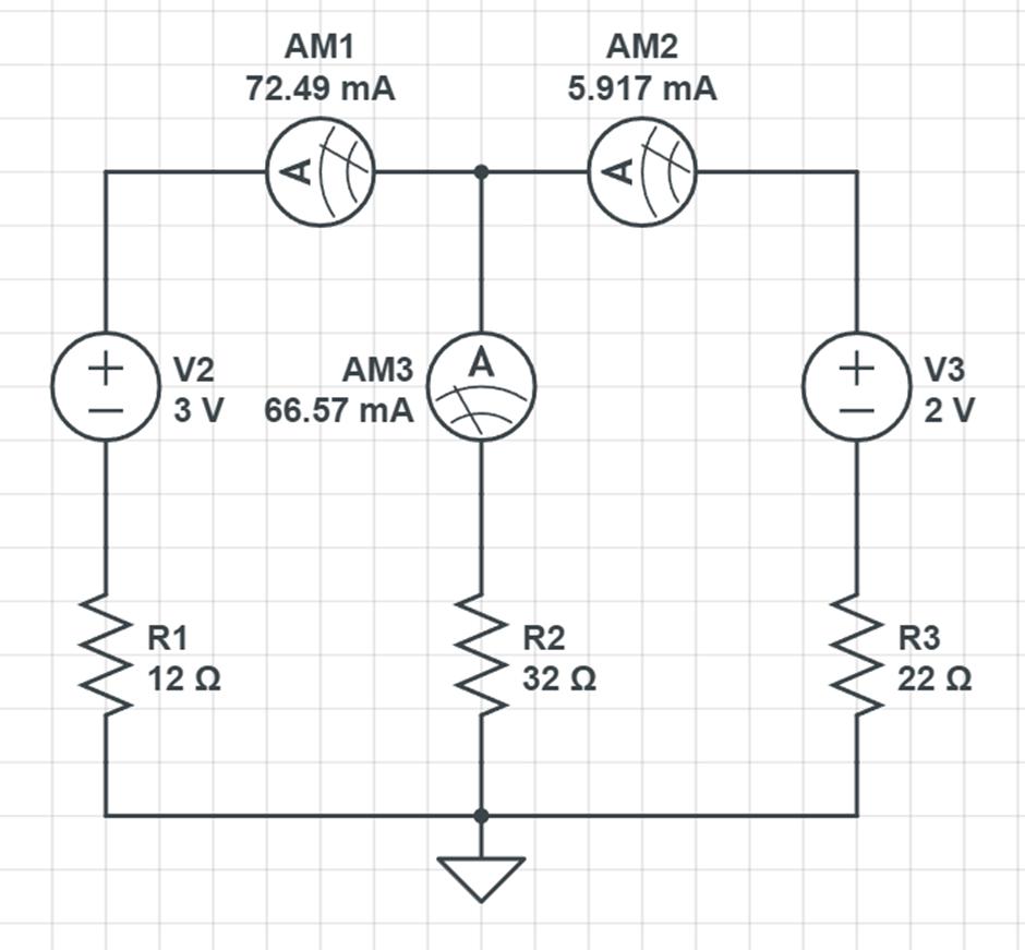
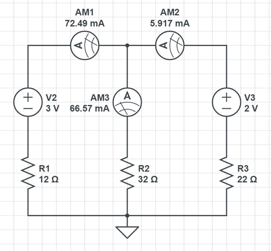
Sedan återställer jag till kopplingen i uppgiften:

Nu får vi 67 mA genom AM3, alltså summan av de strömmar vi hade när vi räknade på en spänningskälla i taget.
Det kommer alltså att flyta en liten ström "baklänges" (medsols) genom den högra spänningskällan.
Jag vet inte om detta blev klarare, men kanske nyttigt att se?
Inget att be om ursäkt för. Grejen är att för att göra kcl och kvl, så måste man göra antagenden om vilken riktning alla strömmar har, före man börjar räkna. Dessa antaganden har du gjort jättebra och tydligt genom att rita in riktningarna för I1, I2 och I i din figur. Samtidigt som du har ritat in dessa strömriktningar så har du också antagit tecknen på potentialfallen över alla resistorer (eftersom du inte kan driva en ström genom en resistor med mindre än att få ett potentialfall över den). Och det är dessa potentialfall du måste räkna med korrekt tecken. Jag ritade in tecknet på potentialfallen i figuren nedan, baserat på de strömriktningar som du antagit.
Sedan kan det, när du har räknat färdigt, hända att du får en eller flera negativa strömmar. Men det är inget fel, utan visar bara att strömmen går åt motsatt håll mot vad du ritade i din figur

Sorry, jag kanske gjorde fel här... fortsätter kolla om liten stund...
JohanF skrev:Inget att be om ursäkt för. Grejen är att för att göra kcl och kvl, så måste man göra antagenden om vilken riktning alla strömmar har, före man börjar räkna. Dessa antaganden har du gjort jättebra och tydligt genom att rita in riktningarna för I1, I2 och I i din figur. Samtidigt som du har ritat in dessa strömriktningar så har du också antagit tecknen på potentialfallen över alla resistorer (eftersom du inte kan driva en ström genom en resistor med mindre än att få ett potentialfall över den). Och det är dessa potentialfall du måste räkna med korrekt tecken. Jag ritade in tecknet på potentialfallen i figuren nedan, baserat på de strömriktningar som du antagit.
Sedan kan det, när du har räknat färdigt, hända att du får en eller flera negativa strömmar. Men det är inget fel, utan visar bara att strömmen går åt motsatt håll mot vad du ritade i din figur
Juste ja tänkte inte att det var för att den gick i motsatt riktning, Men finns det någon anledning till varför facit bara säger strömmen genom mittenresistorn och inte dem två andra?
sictransit skrev:Jag tar bort (kortsluter) spänningskällan till höger:
Då ser vi att vi vi har 120 mA medsols genom AM1 och 71 mA medsols genom AM2. Genom AM3 flyter 49 mA.
Jag gör motsvarande med den vänstra spänningskällan:
Nu byter AM1 och AM2 tecken. Strömmen går alltså motsols, vilket förstås är alldeles rimligt.
Sedan återställer jag till kopplingen i uppgiften:
Nu får vi 67 mA genom AM3, alltså summan av de strömmar vi hade när vi räknade på en spänningskälla i taget.
Det kommer alltså att flyta en liten ström "baklänges" (medsols) genom den högra spänningskällan.
Jag vet inte om detta blev klarare, men kanske nyttigt att se?
väldigt bra ritningar, får mig att förstå lite bättre men grejen är att vår lärare aldrig gått igenom någon typ av potentialvandring på detta sättet, endast sånna där man förutsätter att de delar upp sig exakt som strömmen var innan utan någon som går i en annan riktning
JohanF skrev:Sorry, jag kanske gjorde fel här... fortsätter kolla om liten stund...
Inga problem👍
Nä det finns ingen förklaring till att facit inte nämnde den sista strömmen. Bara ett misstag, precis som jag gjorde. Du hade ju räknat rätt från början, och bara blivit förrvirrad av att du fick en strömsom var negativ, eller hur?
JohanF skrev:Nä det finns ingen förklaring till att facit inte nämnde den sista strömmen. Bara ett misstag, precis som jag gjorde. Du hade ju räknat rätt från början, och bara blivit förrvirrad av att du fick en strömsom var negativ, eller hur?
Ja, Det är nog det som hände. SÅ alltså betyder det bara att den går åt andra hållet? Det var exakt de två strömmarna som sictransit visade i sin sista bild som jag fick förutom att 5.917 mA blev negativ för mig
SÅ alltså betyder det bara att den går åt andra hållet?
Ja, precis! Om du får en negativ ström i nodanalysen, så går den åt motsatt håll mot vad du ursprungligen definierade i din figur.
Det var exakt de två strömmarna som sictransit visade i sin sista bild som jag fick förutom att 5.917 mA blev negativ för mig
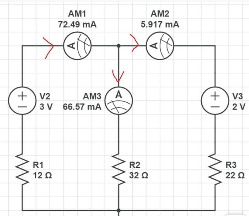
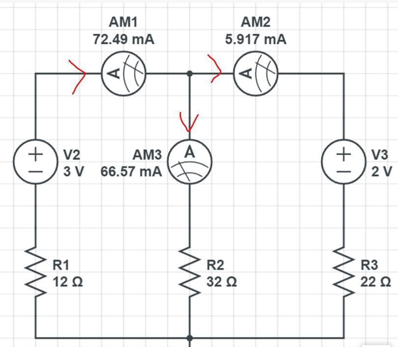
Om du tittar noga så ser du att de 5.917mA som sictransit mätte, mätte han med en amperemeter som mäter positiv ström när strömmen går in i "A'et" på instrumentet. Dvs han mätte strömmarna med riktning som jag ritat nedan. Om han hade vänt på instrumentet AM2 så hade strömriktningsdefinitionen blivit samma som du gjorde, och även simulatorn hade då mätt -5.917mA. Alternativt, om du hade definierat strömriktningarna som sictransit, och ställt upp:
I1=I+I2
3-32*I-12*I2=0
2-32*I+I1*22=0
så hade du fåt värdet +5.9mA


Det gäller som sagt att hålla ordning på tecknen och riktningar på ström- och potentialfall. Vilket jag uppenbarligen inte kunde till en början 😀.
JohanF skrev:SÅ alltså betyder det bara att den går åt andra hållet?
Ja, precis! Om du får en negativ ström i nodanalysen, så går den åt motsatt håll mot vad du ursprungligen definierade i din figur.
Det var exakt de två strömmarna som sictransit visade i sin sista bild som jag fick förutom att 5.917 mA blev negativ för mig
Om du tittar noga så ser du att de 5.917mA som sictransit mätte, mätte han med en amperemeter som mäter positiv ström när strömmen går in i "A'et" på instrumentet. Dvs han mätte strömmarna med riktning som jag ritat nedan. Om han hade vänt på instrumentet AM2 så hade strömriktningsdefinitionen blivit samma som du gjorde, och även simulatorn hade då mätt -5.917mA. Alternativt, om du hade definierat strömriktningarna som sictransit, och ställt upp:
I1=I+I2
3-32*I-12*I2=0
2-32*I+I1*22=0
så hade du fåt värdet +5.9mA
Det gäller som sagt att hålla ordning på tecknen och riktningar på ström- och potentialfall. Vilket jag uppenbarligen inte kunde till en början 😀.
Jaaa juste han kortslöt ju det högrabatteriet nu förstår jag, så det skulle räckt som svar utöver uträkningarna och de andra två strömmarna att exempelvis I2= 5,917 mA i motsatt riktning då?
så det skulle räckt som svar utöver uträkningarna och de andra två strömmarna att exempelvis I2= 5,917 mA i motsatt riktning då?
Eftersom en ström både har en storlek och en riktning så måste du på något sätt visa riktningen också. Antingen kan du skriva in dina strömvärden vid dina strömpilar. Inget som helst fel att svara med en negativ ström om man samtidigt visar i vilken riktning man har definierat strömmen som positiv. Eller också ritar du helt enkelt en ny figur i svaret som visar åt vilket håll strömmen går, samt strömmens positiva värden.
JohanF skrev:så det skulle räckt som svar utöver uträkningarna och de andra två strömmarna att exempelvis I2= 5,917 mA i motsatt riktning då?
Eftersom en ström både har en storlek och en riktning så måste du på något sätt visa riktningen också. Antingen kan du skriva in dina strömvärden vid dina strömpilar. Inget som helst fel att svara med en negativ ström om man samtidigt visar i vilken riktning man har definierat strömmen som positiv. Eller också ritar du helt enkelt en ny figur i svaret som visar åt vilket håll strömmen går, samt strömmens positiva värden.
Okej tack så jätte myckrt för hjälpen!:)






