3
svar
77
visningar
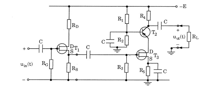
Småsignalsanalys av cascode förstärkare

Funderar på hur småsignalekvivalenten ska bli för denna cascode förstärkare med dess h och g-parametrar, vet inte riktigt hur det blir med J-fet och Bjt som är kopplade samman via drain och emitter
Välkommen till Pluggakuten!
Hur är uppgiften formulerad? Gäller det beräkning av kaskadkopplingens förstärkning? Det borde finnas mer information runt uppgiften än vad du nämnt ovan.
Den bipolära transistorn i cascode-kopplingen är en "common base" förstärkare. (Om jag förstått rätt)

I bilden används en NPN men samma princip gäller ju också för en PNP.
Ett litet bidrag hoppas jag.
Ursäkta min missuppfattning ovan. Wikipedia artikeln https://en.wikipedia.org/wiki/Cascode
kanske kan hjälpa något.