Största värde
Hej;
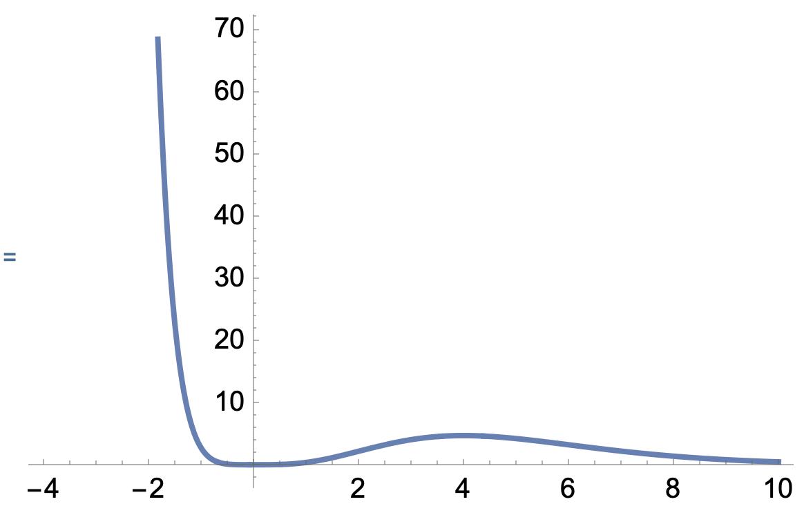
Jag har nästan gjort allt på den här uppgiften. Jag förstår bara inte varför x=4 inte är det största värdet? Facit säger att den saknar största värde. (4.12)

Tack i förväg
Då x är alla reella tal är x^4e^(-x) obegränsad då x är negativ.
Hade x≥0 hade du haft rätt.

Trinity2 skrev:Då x är alla reella tal är x^4e^(-x) obegränsad då x är negativ.
Hade x≥0 hade du haft rätt.
Fattar när jag ser grafen så, men hur får jag fram den? Tänker just på den biten där den sticker upp annars har jag ju när den går upp och ner vid 0 och 4
Om man har ett begränsat intervall får man testa ändpunkterna också. Här får man se vad som händer när x går mot positiva eller negativa oändligheten.
Laguna skrev:Om man har ett begränsat intervall får man testa ändpunkterna också. Här får man se vad som händer när x går mot positiva eller negativa oändligheten.
Ska jag kolla asymptoter då, kan jag göra om den såhär:

Men hur fortsätter jag sen? (Tänker att det ser ut att vara en vertikal asymptot där)
Det är ingen asymptot, men f(x) växer obegränsat när x går mot negativa oändligheten.
Tror jag fattar, tack🥹
