Strömtransformatorer
Hej,
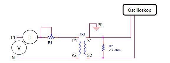
Kan någon försöka hjälpa mig. Hur ska jag beräkna strömmen och spänningen över bördan, som på bilden?
Jag har
Jag har fastnat och har svårt att gå vidare.
Med set-uppen i bilden så kan du mäta strömmen genom lasten, dvs . Med oscilloskopet mäter du spänningen över , du kan kalla den uppmätta spänningen för .
Du måste alltså hitta ett uttryck som beskriver sambandet mellan och . Detta uttryck kommer att innehålla omsättningstalet (känt) samt (känd).
Kommer du vidare?
(Du kan inte mäta spänningen över lasten med mätuppställningen i bilden. Bara strömmen.)
Nej inte riktigt har fortfarande problem med att fortsätta. Såhär ser strömtransformatorn ut ungefär.
Jag har följande
- Sekundära märkströmmen Isn = 1 A.
- Primära märkströmmen Ipn är 5 A, 10 A resp 20 A
- 1,75 A, 5 A och 15 A på primärsidan när jag mäter.
- U=100V
- P1= 5, 10 , 20 (Förstår inte riktigt vad p1 står för, är det effekt?
- Rs=2,7
Så jag har räknat följande:
m=Ipn/Isn
m=5/1=5
m=10/1=10
m=20/1=20
Ideal:
Np/Ns=Up/Us
50=100/Us
Us=20
Us=Is*Rs
Is=20/2,7
Is=7.4 A
Finns det konfigureringsmöjlighet av strömtrafon? Det låter som att du kan välja primärvarvtal med p1 på nåt sätt.
Hur som helst. Du verkar ha omsättning 5, dvs:
Sedan har du
(ohm's lag)
Tex, om du nu mäter ett spänningsvärde med oscilloskåpet, så motsvarar det en ström genom lasten.
p1 konfigureringen ska användas om man vill mäta större primärströmmar.
Tack så mycket för en bra förklaring.
Vad menar du med konfigureringsmöjlighet av strömtrafon? Jag har P1= 5, 10 , 20 .
Jag undrar även varför får man olika märkström beroende på vilken ingång man mäter, borde det inte vara samma ström genom hela primär kretsen? Så kommer det bli 3 olika ström genom lasten beroende på ingången jag mäter?
Vi borde haft en liknande laboration, men det blev inställt p.g.a. Covid 19. Det är svårt att förstå när man inte kan se och mäta i verkligheten.
Ingen fara, fråga på bara. Förstår att det blir mycket svårare att förstå om man inte har chans att testa grejerna i verkligheten.
Såhär tror jag:
På din strömtrafo har du tre primärlindningsuttag med olika märkström. Man kan välja att koppla på vilket av dem (men bara ett i taget). Vilket av dem som ska användas beror på vilket mätområde man vill ha (märkströmmen talar om för dig vad apparaten maximalt är byggd för). Skulle du av misstag koppla in lastströmmen på primärlindning P1=5 (omsättning m=5) när du vill mäta en primärström som är kring 15A, så kommer strömtrafon förmodligen riskera att bli överhettad eftersom primärlindning/sekundärlindning/ inte tål den strömstyrkan.
Enklast kan du se det på effektutvecklingen i , eftersom du skulle få sekundärströmmen 15A/5=3A. Sekundärlindningen har märkströmmen 1A, vilken då överskrids. Och istället för den maximalt tillåtna effektutvecklingen i , så får du . Dvs utrustningen riskerar brinna upp.
Tack för snabbt svar.
Det är så att jag inte har mätdata för men jag har för uppmätt ström på primärsidan ().
Går det att räkna det på följande sätt?
?
Ja det stämmer, men det är svårt att riktigt svara på om man kan räkna på det sättet om du inte först talar om vad uppgiften var.
Om uppgiften var "Vilken spänning mäter man med oscilloskåpet om lastströmmen är 1.75A?" då tycker jag att du har svarat på frågan.
Frågan är :
Beräkna strömmen genom och spänningen över bördan(2,7ohm)? Transformatorn är ideal.
- 1,75 A, 5 A och 15 A på primärsidan när jag mäter.
- U=100V
Jag förstår inte riktigt... Du skrev att Ip var 1.75V ("när du mäter"). Hur mätte du?
student20 skrev:Frågan är :
Beräkna strömmen genom och spänningen över bördan(2,7ohm)? Transformatorn är ideal.
OK, jag förstår att detta var labbuppgiften.
Men eftersom du inte fick tillfälle att göra labben, så måste du "låtsas" att du mätte ett spänningsvärde med oscilloskåpet, eller hur? Om du mäter ett spänningsvärde på oscilloskåpet, låt säga , så kan du sedan räkna ut både strömmen genom lasten och spänningen över lasten. Förutsatt att , transformatorns lindningsomsättning, och är redan kända värden.
Jag förstår inte riktigt... Du skrev att Ip var 1.75V ("när du mäter"). Hur mätte du?
Svar:
Det är mätdata som jag har fått(i uppgiften för laborationen). Det står:
-Primära märkströmmen Ipn är 5 A, 10 A resp 20 A
- 1,75 A, 5 A och 15 A på primärsidan när jag mäter (i uppgiften, jag har inte mätt något).
student20 skrev:Jag förstår inte riktigt... Du skrev att Ip var 1.75V ("när du mäter"). Hur mätte du?
Svar:
Det är mätdata som jag har fått(i uppgiften för laborationen). Det står:
-Primära märkströmmen Ipn är 5 A, 10 A resp 20 A
- 1,75 A, 5 A och 15 A på primärsidan när jag mäter (i uppgiften, jag har inte mätt något).
OK. Menar du att du läser innantill från någon annan som har gjort labben? Jag förstår faktiskt ingenting. Du har fått en uppgift som går ut på att mäta ström genom och spänning över en last, genom att använda en viss mätuppställning. Det låter jättekonstigt om det då samtidigt står i uppgiften vad strömmen är uppmätt till! Jag misstänker att det är någonting av vad du säger som jag inte riktigt förstår.
Dessutom står det att tre strömmar (1.75A, 5A och 15A) uppmättes. Varför mäts tre strömmar? Under vilka olika förutsättningar mäts dessa tre strömmar?
Kan du ta foto på din laborationsinstruktion och ladda upp här?
Ja, jag förstår heller inte varför jag har två olika ström på primär sidan.
Jag har ingen tydlig laborationsintruktion. Detta är vad jag har:
Mättransformatorn har sekundära märkströmmen Isn = 1 A.
Primära märkströmmen Ipn är 5 A, 10 A resp 20 A beroende på vilken ingång man använder.
Vi antar att vi har 1,75 A, 5 A och 15 A på primärsidan när vi mäter på resp primäringång. Beräkna strömmen genom och spänningen över bördan, 2,7 Ω resistorn. Anta att transformatorn är ideal.
Får nog fråga läraren för mer förtydligande annars, har svårt att förstå vad jag ska göra med så många olika ström.

Denna figur är annorlunda än de två (olika) figurer du visat förut. Här ser det ut som att man har en amperemeter att mäta primärströmmen med. R1 är en variabel last som man har ställt i tre olika lägen för att åstadkomma tre olika strömnivåer (1.75A, 5A och 15A). "Bördan" tolkade jag som "load" i din ursprungliga figur. I din beskrivande text ovan så är bördan R2 (utimpedansen i strömtrafon brukar kallas börda), och det "makes more sense" att du ska beräkna ström och spänning över R2, då du vet primärströmmen.
Så nu tror jag såhär nu, utifrån den nya figuren:
- Man har åstadkommit tre olika primärströmmar, genom att justera R1 i tre olika lägen. Man har mätt dessa tre primärströmmar med amperemetern i figuren. (När man utför labben mäter man säkert dessa strömmar)
- Din uppgift är att lista ut vilket primärlindningsuttag på strömtrafon som ska användas i de tre fallen för att utrustningen inte ska bli överhettad. Beroende på vilket primärlindningsuttag du använder så kommer du att få olika omsättningstal (vilket du redan räknat ut ovan).
- Sedan ska du räkna ut, i de tre fallen, med den valda omsättningen i respektive fall, vad sekundärströmmen genom R2 blir, och vad spänningen över R2 blir.
(När man utför labben så ska man säkert kontrollmäta sitt framräknade spänningsvärde över R2 genom att ansluta ett oscilloskåp enligt bilden)
Men igen. Detta är bara en gissning. Jag tycker att din föreläsare / lärare är väldigt otydlig.
Tack så mycket för en bra förklaring. Laborationen blev lite tydligare nu.