System av differentialekvationer
God kväll!
Har suttit fast på en uppgift i några dagar nu och får inte till det.

Någon vänlig själ som kan hjälpa mig med hur jag ska gå vidare?
Tack på förhand!
Det var åratal sen jag sist prövade på det där, men jag ville ändå hjälpa till och jag ser ju att ingen kommer med hjälp.
Du finner så småningom att du vill ha determinanten på A-[lambda]*I till 0, vilket jag får till [lambda]2-4 = 0, vilket gör att [lambda] är 2 eller -2.
Sedan vet jag inte riktigt hur det går till, men jag tror att detta innebär att lösningen på ekvationerna skall vara på formen
e2t respektive e-2t
Då jag sedan går in i Python för att se vad som egentligen händer om man simulerar detta:
def step(x,y,h):
x2= x+2*y*h
y2= y+2*x*h
return x2,y2
xs= np.zeros(1000); ys= np.zeros(1000); xs[0]=1; ys[0]=-1
for i in range(1,1000):
x,y= step(xs[i-1],ys[i-1],0.01)
xs[i]= x; ys[i]= y
och sedan plottar upp detta så får jag

(observera att varje värde på x-axeln här skall multipliceras med 0,01)
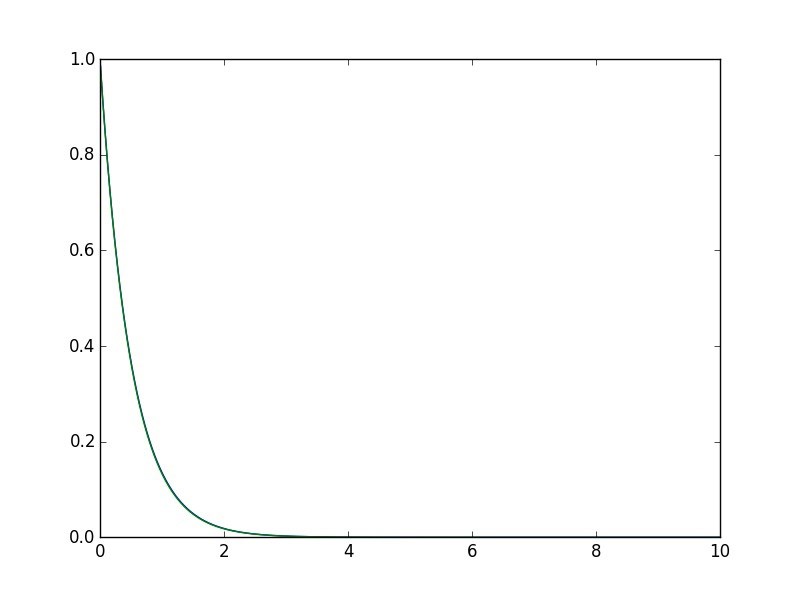
Då jag sedan väljer att definiera en funktion som är det jag tror x-funktionen är (x=e-2*t)
def xFunc(t):
return np.exp(-2*t)
och plottar upp denna tillsammans med den blå linjen ovan så får jag

vilket är nära nog att jag tror att detta är rätt. Då jag sedan tittade på grafen till y:na så tyckte jag att funktionen y=-e-2*t verkade stämma väl och då jag plottade den mot den gröna linjen i första grafen fick jag den andra grafen fast speglad i x-axeln, så jag tror att detta stämmer.
Jag vet inte om detta över huvud taget hjälper.
Hej! Jaa till en viss del då man kan se vilket värde det ska sträva mot! Däremot har jag ingen aning om hur jag ska gå vidare från matris ovan..