Vilka faktorer påverkar hur stor eller liten en cell kan bli?
Jag tänker mig att det som påverkar kan vara de organeller som krävs för cellens funktion, men för övrigt så vet jag inte. Möjligtvis hur mycket energi en cell har tillgång till och vilket stadie i celldelning den är i? Tyvärr så saknar jag läroboken so vi använder... Vilka fler faktorer påverkar?
När du säger en cell... vilken sorts cell menar du...
- Växtcell
- Djurcell
- Människocell
Dock för att alla tre ska kunna växa och som du säger "påverkar hur stor eller liten en cell kan bli" så är ledtrådarna för celltillväxt tillhandahålls av tillväxtfaktorer, hormoner och tillgången på näringsämnen.
Så ju mer tillgång med näring osv ju större kan tillväxten bli...
Hur kan du förklara det själv, vad tycker du?
Tycker du jag har rätt?
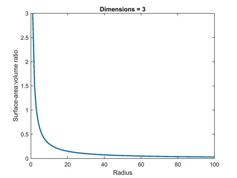
För maximal storlek begränsar förhållandet mellan cellens area och volymen, i princip vanlig geometri. Bilden nedan från Wikipedia.

Ratio för yta/volym ändras snabbt med ökande storlek (radius). Och samma sak sker med utbytet genom cellens membran/yta.
Cellen kan betraktas som ett klot (inte riktigt sanningen, men fungerar som liknelse). Och precis som för ett klot vars storlek ökar, så ökar cellens volym snabbare än ökningen av arean. Så förhållandet mellan area/volym minskar när cellens storlek ökar.
Cellen utbyter näringsämnen och avfallsprodukter mellan utsidan och insidan genom membranet/ytan. Transporten av dessa ämnen är beroende av areans storlek, för en plan yta kan mer ämnen transporteras per tidsenhet. Men, ju större volymen blir desto mer ämnen behöver utbytas, då varje volymenhet behöver sin mängd ämnen. Och eftersom ratio ändras blir det snabbt "för lite ämnen per volymenhet", när cellens storlek ökar. För med mindre ämnen kommer cellen inte kunna klara sig lika väl - det finns därför en gräns när cellens storlek blir för stor, d.v.s. när ämnena utbyts mindre effektivt, och då är det bättre för organismen att begränsa cellens storlek och bilda flera celler istället.
Den minimala storleken begränsas av att "allt det kritiska skall få plats", DNA organeller etcetera. Sedan går det inte att få en hur liten sfär som helst av fosfolipider, men innan så små sfärer uppstår får inte t.ex. DNA plats.
Det finns m.a.o. en bra kompromiss för cellens storlek, och den varierar mellan celler beroende på cellens funktion och typ.
Bra förklaring!!