1
svar
23
visningar
Vilken Df och Vf har V(x)?
Hej.
Ser inte hur man kommer fram till Vf i c)..

Mvh
a)
![]()
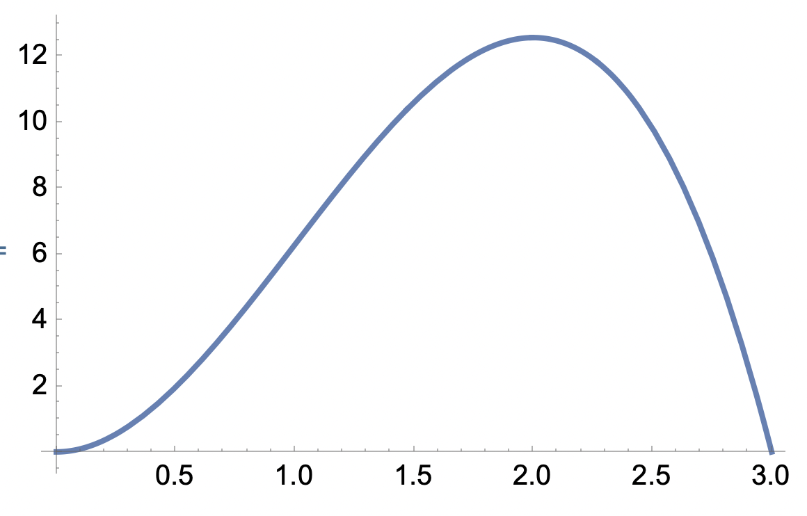
där 0<x<3.
b)

Vad är det för smörja de ritar i facit? Grafen är endast definierad på Df, som är ett öppet intervall.
c)
Det är klart att då x=/=0 och x=/=3 kan volymen inte vara 0. Alltså V>0.
Sedan antar volymen ett max. Man får lösa ekvationen V'(x)=0 vilket ger x=2. För x=2 fås
V(2)=4π v.e.
V(x) kan även anta alla värde mellan 0 och 4π
Alltså Vf: 0<V≤4π v.e.