Visa integralers värden utan att räkna
Hej!
Uppgiften lyder:
På uppgift C råkade jag veta att xsinx är jämn för att jag hade ritat in den på Geogebra, och så resonerade jag mig till att integralen från -1 till 1 för xsinx skulle vara ≤ 1 och därför är C ≤ 1/2. Facit säger dock så här:

Integranden är mindre än x antar jag är för att |sinx|<1, men hur vet jag att integralen är ≤ 1/2 för det?
Vad är arean för en triangel med höjd 1 och bas 1?
På uppgift C:
x * sin(x) är jämn därför att x är en udda funktion och sin(x) är en udda funktion. Produkten av dem blir då...
Du vet att sin(x) har MAX värde 1 vilket innebär att man kan jämföra xsinx med endast x*1 och ser att integralen för x mellan 0 och 1 vilket blir 0.5, dock kan man säkert visa på samma sätt som du gjorde
Bubo skrev:På uppgift C:
x * sin(x) är jämn därför att x är en udda funktion och sin(x) är en udda funktion. Produkten av dem blir då...
Jag gissar på att udda funktion*udda funktion = jämn funktion?
Gäller det också då att jämn*jämn=udda?
Och udda*jämn=udda?
SaintVenant skrev:Vad är arean för en triangel med höjd 1 och bas 1?
Aaah det blir 1/2! Så "basen" blir som intervallet, 0 till 1, och "höjden" är funktionen, som ju är mindre än 1. Fast varför liknar du det vid en triangel?
Majskornet skrev:Bubo skrev:På uppgift C:
x * sin(x) är jämn därför att x är en udda funktion och sin(x) är en udda funktion. Produkten av dem blir då...
Jag gissar på att udda funktion*udda funktion = jämn funktion?
Gäller det också då att jämn*jämn=udda?
Och udda*jämn=udda?
Prova!
Du kan t.ex. använda y=x som udda funktion och y=x2 som jämn funktion.
Visa spoiler
Udda funktion * Udda funktion blir Jämn funktion
Jämn funktion * Jämn funktion blir Jämn funktion
Udda funktion * Jämn funktion blir Udda funktion
Jämn funktion * Udda funktion blir Udda funktion
Bubo skrev:Majskornet skrev:Bubo skrev:På uppgift C:
x * sin(x) är jämn därför att x är en udda funktion och sin(x) är en udda funktion. Produkten av dem blir då...
Jag gissar på att udda funktion*udda funktion = jämn funktion?
Gäller det också då att jämn*jämn=udda?
Och udda*jämn=udda?
Prova!
Du kan t.ex. använda y=x som udda funktion och y=x2 som jämn funktion.
Visa spoiler
Udda funktion * Udda funktion blir Jämn funktion
Jämn funktion * Jämn funktion blir Jämn funktion
Udda funktion * Jämn funktion blir Udda funktion
Jämn funktion * Udda funktion blir Udda funktion
Tack Bubo!!
Men det känns som att facit inte riktigt tar hänsyn till att den är jämn? Eller, facit motiverar det med att integranden är mindre än x, och jag förstår inte varför det fungerar som motivering.
Oj! Jag rörde ihop uppgifterna totalt. Jag ber om ursäkt.
På C är nog tanken att man lätt ska lösa integralen
och eftersom sin(x) gånger x alltid (åtminstone i detta intervall) är mindre än 1*x, så blir den sökta integralen mindre än "den lätta integralen".
Aha! Och den "lätta" integralen är alltså integralen av x från 0 till 1, som är 0.5*1^2-0.5*0^2=1/2?
Majskornet skrev:Aaah det blir 1/2! Så "basen" blir som intervallet, 0 till 1, och "höjden" är funktionen, som ju är mindre än 1. Fast varför liknar du det vid en triangel?
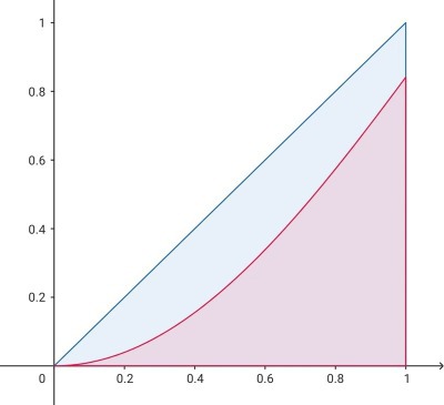
För att integralen av mellan 0 och 1 är synonym med arean för en triangel med bas och höjd 1.
Sedan vet du att produkten av och alltid kommer vara mindre än eller lika med över detta intervall. Detta för att om så . Det följer då att integralen av produkten kommer vara mindre än eller lika med 1/2, per definitionen av en integral.
Sedan kan det diskuteras om man egentligen borde veta att den är mindre än 1/2, alltså inte mindre än eller lika med. Ritar man blir det rätt uppenbart och man har inte beräknat integralen för det:

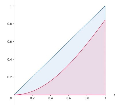
SaintVenant skrev:Majskornet skrev:Aaah det blir 1/2! Så "basen" blir som intervallet, 0 till 1, och "höjden" är funktionen, som ju är mindre än 1. Fast varför liknar du det vid en triangel?
För att integralen av mellan 0 och 1 är synonym med arean för en triangel med bas och höjd 1.
Sedan vet du att produkten av och alltid kommer vara mindre än eller lika med över detta intervall. Detta för att om så . Det följer då att integralen av produkten kommer vara mindre än eller lika med 1/2, per definitionen av en integral.
Sedan kan det diskuteras om man egentligen borde veta att den är mindre än 1/2, alltså inte mindre än eller lika med. Ritar man blir det rätt uppenbart och man har inte beräknat integralen för det:
Tack!!!
