Gränsvärde rita graf
Kan man rita upp utan att använda miniräknare? Hur går man tillväga? 3208
Gör en värdetabell. Du har funktionerna, så du kan sätta in olika x och beräkna y-värdet för varje x-värde. Då har du sedan punkter (x, y) som du kan pricka ut och få en uppfattning av hur kurvan ser ut.
Skaft skrev:Gör en värdetabell. Du har funktionerna, så du kan sätta in olika x och beräkna y-värdet för varje x-värde. Då har du sedan punkter (x, y) som du kan pricka ut och få en uppfattning av hur kurvan ser ut.
Har försökt när jag ersätter x med 2,3,4 osv får jag minde och mindre tal ? 
Japp, det stämmer. Då kan du kanske svara på b) redan innan du ritat grafen? =)
Skaft skrev:Japp, det stämmer. Då kan du kanske svara på b) redan innan du ritat grafen? =)
B? Detta är a... förstår inte skillnaden mellan b och a de väl typ samma uppgift?
Nej, det är samma funktion men i a) undersöker du gränsvärdet då x närmar sig noll. I b) undersöker du gränsvärdet när x går mot oändligheten, dvs vilket y-värde du närmar dig när du sätter in större och större x-värden.
Skaft skrev:Nej, det är samma funktion men i a) undersöker du gränsvärdet då x närmar sig noll. I b) undersöker du gränsvärdet när x går mot oändligheten, dvs vilket y-värde du närmar dig när du sätter in större och större x-värden.
Jag förstår verkligen inte... :( hur undersöker man när det är mot 0 och när det är mot oändlighet jag fattar inte vad skillnaden är...
När du sätter in x=1, 2, 3, 4 som du nämnde tidigare, då sätter du ju in allt större x-värden. Det innebär att du "låter x gå mot oändligheten". Motsvarande y-värden blir 1, 0.125, 0.037, 0.015.. Som du sa, de blir mindre och mindre. Men de blir inte hur små som helst, de blir nämligen inte negativa. Gränsvärdet är därför 0, när x går mot oändligheten. Det är den gräns som y-värdena närmar sig, så gränsvärdet i b) existerar, det är 0.
I a)-uppgiften ska vi istället låta x gå mot noll. Så istället för x=1, 2, 3, 4 kan vi sätta in x=1, 0.1, 0.01, etc, och se vad som händer med y-värdet. En extra knix där att tänka på är att ett gränsvärde ska bli samma från båda håll, så vi borde också titta på vad som händer med y om vi låter x gå mot noll från negativa sidan. Vi sätter alltså också in x=-1, -0.1, -0.01.
(Man kan tänka på detta utan graf, men uppgiften är fortfarande att rita kurvan! Det kan också underlätta förståelsen.)
Skaft skrev:När du sätter in x=1, 2, 3, 4 som du nämnde tidigare, då sätter du ju in allt större x-värden. Det innebär att du "låter x gå mot oändligheten". Motsvarande y-värden blir 1, 0.125, 0.037, 0.015.. Som du sa, de blir mindre och mindre. Men de blir inte hur små som helst, de blir nämligen inte negativa. Gränsvärdet är därför 0, när x går mot oändligheten. Det är den gräns som y-värdena närmar sig, så gränsvärdet i b) existerar, det är 0.
I a)-uppgiften ska vi istället låta x gå mot noll. Så istället för x=1, 2, 3, 4 kan vi sätta in x=1, 0.1, 0.01, etc, och se vad som händer med y-värdet. En extra knix där att tänka på är att ett gränsvärde ska bli samma från båda håll, så vi borde också titta på vad som händer med y om vi låter x gå mot noll från negativa sidan. Vi sätter alltså också in x=-1, -0.1, -0.01.
(Man kan tänka på detta utan graf, men uppgiften är fortfarande att rita kurvan! Det kan också underlätta förståelsen.)
ok har jag förstått rätt när man vill att det ska gå mot oändligheten betyder det att man ska lägga in stora tal som 1,2,3,4,5,6,7 osv men när x----->0 ska man lägga in tal som x=-1, -0,1, -0,01, -0,001 osv? alltså med minustecken också?
mattegeni1 skrev:när man vill att det ska gå mot oändligheten betyder det att man ska lägga in stora tal som 1,2,3,4,5,6,7 osv
Japp.
men när x----->0 ska man lägga in tal som x=-1, -0,1, -0,01, -0,001 osv? alltså med minustecken också?
Ja, typ. Grejen är att x kan gå mot noll på två olika sätt, antingen från höger (positiva tal, 0.1, 0.01, 0.001) eller från vänster (-0.1, -0.01, -0.001). Undersöker vi y-värden när x går mot noll från höger, då pratar man om ett "högergränsvärde". Och på motsvarande sätt, när x närmar sig noll från andra hållet blir det ett "vänstergränsvärde". Om dessa två gränsvärden är lika, då är det gränsvärdet för funktionen (då x går mot noll). Om de är olika, då säger man att funktionen saknar gränsvärde (då x går mot noll).
Så varje sätt att närma sig noll på, "lägger en röst" på vad gränsvärdet är. Om alla är överens, då finns ett gränsvärde, annars inte.
Det är bättre att välja stora tal som 1000, 10 000, 100 000, 1 000 000 och så vidare. Du behöver räkna väldigt länge innan du kommer "i närheten av oändligheten" om du undersöker alla heltal!
Jo, det beror ju på sammanhanget vad som är ett "stort tal". I det här fallet tror jag nog man ser tendensen innan x når 10, men det gäller förstås inte alltid.
Smaragdalena skrev:Det är bättre att välja stora tal som 1000, 10 000, 100 000, 1 000 000 och så vidare. Du behöver räkna väldigt länge innan du kommer "i närheten av oändligheten" om du undersöker alla heltal!
då får jag jätte små tal sen får vi ju inte använda miniräknare så tror det blir svårt att räkna med jätte jätte stora tal?
hur räknar man 0,01^3 eller 0,001^3, 0,0001^3 det blir ju jätte stora siffror förstår verkligen inte hur man räknar det utan miniräknare har försökt nu i en timme :(
När du skissar kurvan behöver det inte bli exakt. Det låter som att du märkt de viktiga dragen hos funktionen 1/x^3: när x blir större, då blir y mindre, så att kurvan lägger sig allt närmare x-axeln. När x närmar sig noll från höger, då blir x^3 jättelitet, vilket gör att y får skyhöga värden (delar man på väldigt lite, får man väldigt mycket). Därför blir kurvan lite rampformad:

Om du vet hur kurvan 1/x ser ut, så är 1/x^3 väldigt likartad. Den är bara "mer extrem": i de branta delarna är 1/x^3 ännu brantare, och i de platta delarna är 1/x^3 ännu plattare.
Med det sagt: 0.01 är samma sak som . Så med lite bråk- och potensregler:
.
På samma sätt är 0.001 = 1/1000, vilket leder till att blir med samma omskrivningar. Det finns andra sätt att göra det på också, man kan skriva om som en tiopotens, och sen använda exponenten för att läsa av hur många steg kommatecknet ska flyttas.
Skaft skrev:När du skissar kurvan behöver det inte bli exakt. Det låter som att du märkt de viktiga dragen hos funktionen 1/x^3: när x blir större, då blir y mindre, så att kurvan lägger sig allt närmare x-axeln. När x närmar sig noll från höger, då blir x^3 jättelitet, vilket gör att y får skyhöga värden (delar man på väldigt lite, får man väldigt mycket). Därför blir kurvan lite rampformad:
Om du vet hur kurvan 1/x ser ut, så är 1/x^3 väldigt likartad. Den är bara "mer extrem": i de branta delarna är 1/x^3 ännu brantare, och i de platta delarna är 1/x^3 ännu plattare.
Med det sagt: 0.01 är samma sak som . Så med lite bråk- och potensregler:
.
På samma sätt är 0.001 = 1/1000, vilket leder till att blir med samma omskrivningar. Det finns andra sätt att göra det på också, man kan skriva om som en tiopotens, och sen använda exponenten för att läsa av hur många steg kommatecknet ska flyttas.
om vi exempel har 1/0,001 hur räknar man ut detta division med huvudräkning UTAN miniräknare jag börjar man tex i högerled och 1/1 =1 så skriver man 1 och 1/0 osv blir 0 så när vi räknar hela nämnare får vi 1000 men vi har ju decimaler? hur kan man bara strunta i decimalerna?
Du borde ha lärt dig på högstadiet att när man multiplicerar eller dividerar med en tiopotens så flyttar man kommat lagom många steg åt höger eller vänster.
Smaragdalena skrev:Du borde ha lärt dig på högstadiet att när man multiplicerar eller dividerar med en tiopotens så flyttar man kommat lagom många steg åt höger eller vänster.
vart kan jag läsa om det för att på en repetition?
mattegeni1 skrev:
om vi exempel har 1/0,001 hur räknar man ut detta division med huvudräkning UTAN miniräknare jag börjar man tex i högerled och 1/1 =1 så skriver man 1 och 1/0 osv blir 0 så när vi räknar hela nämnare får vi 1000 men vi har ju decimaler? hur kan man bara strunta i decimalerna?
(förläng med 1000) .
Akternativt, skriv som och som .
Du får då .
Yngve skrev:mattegeni1 skrev:om vi exempel har 1/0,001 hur räknar man ut detta division med huvudräkning UTAN miniräknare jag börjar man tex i högerled och 1/1 =1 så skriver man 1 och 1/0 osv blir 0 så när vi räknar hela nämnare får vi 1000 men vi har ju decimaler? hur kan man bara strunta i decimalerna?
(förläng med 1000) .
förlåt om jag verkar trög och jobbig men hur visste du att man ska förlänga med JUST 1000? :(
mattegeni1 skrev:
förlåt om jag verkar trög och jobbig men hur visste du att man ska förlänga med JUST 1000? :(
Du behöver absolut inte be om ursäkt!
Jag förlänger med 1000 eftersom 0,001 är lika med 1/1000.
Ett annat tydligare sätt att skriva är kanske .
Se även mitt uppdaterade tidigare svar med tips om att skriva 1 och 0,001 som tiopotenser och utnyttja potenslagarna.
0.001 är en tusendel. Tusen sådana blir en hel.
0.1 = tiondel (1/10)
0.01 = hundradel (1/100)
0.001 = tusendel (1/1000)
osv. Decimaltalen och 10, 100, 1000-talen hänger därför ihop: Att multiplicera med 0.1 är samma som att dela med 10. Att dividera med 0.001 är samma som att multiplicera med 1000.
Yngve skrev:mattegeni1 skrev:förlåt om jag verkar trög och jobbig men hur visste du att man ska förlänga med JUST 1000? :(
Du behöver absolut inte be om ursäkt!
Jag förlänger med 1000 eftersom 0,001 är lika med 1/1000.
Ett annat tydligare sätt att skriva är kanske .
Se även mitt uppdaterade tidigare svar med tips om att skriva 1 och 0,001 som potenser.
ok så 0,0001 är 10^-4? och 0,000001 är samma sak som 10^-6 ? och så vidare?
mattegeni1 skrev:
ok så 0,0001 är 10^-4? och 0,000001 är samma sak som 10^-6 ? och så vidare?
Yes, det stämmer.
Exenpel:
Yngve skrev:mattegeni1 skrev:ok så 0,0001 är 10^-4? och 0,000001 är samma sak som 10^-6 ? och så vidare?
Yes, det stämmer.
Exenpel:
ok så om jag lägger in 0,01 istället för x får jag 1/(10-2)3 som blir 1/10-6= 1/1000000 men hur ska jag få bort täljaren?
En sak som är utmärkt att träna på i denna uppgift när du inte får använda miniräknare är potenser. I matte3 bör du väl kunna det rätt bra?
Om vi gör en tabell för x-värden i uppgift a där vi undersöker att så kan vi börja med x=0,1 som vi kan skriva som vilket man kan skriva som Vi upphöjer och det är samma som 0,001.
Nästa steg vilket är detsamma som och då ska vi upphöja den med 3 också vilket ka skrivas som 0,000001. Redan här börjar vi ana att när x går mot noll så kommer y att bli mycket stort.
På det viset blir huvudräkningen i detta fall ganska minimal.
ConnyN skrev:En sak som är utmärkt att träna på i denna uppgift när du inte får använda miniräknare är potenser. I matte3 bör du väl kunna det rätt bra?
Om vi gör en tabell för x-värden i uppgift a där vi undersöker att så kan vi börja med x=0,1 som vi kan skriva som vilket man kan skriva som Vi upphöjer
- 1 ) 3 = 10 - 3 och det är samma som 0,001. Nästa steg vilket är detsamma som och då ska vi upphöja den med 3 också
- 2 ) 3 = 10 6 vilket ka skrivas som 0,000001. Redan här börjar vi ana att när x går mot noll så kommer y att bli mycket stort. På det viset blir huvudräkningen i detta fall ganska minimal.
ok nu har jag förstått att när x---->0 i 1/x3 ju mindre x blir desto större blir y men jag vet inte hur man ritar en sådan graf? förstår inte riktigt och samma sak med negativa sidan ju mindre x blir desto större negativ tal får vi som -1000 -1000000 osv men hur ritar man det kan någon visa hur man ska bestämma själva Grafen ska se ut
mattegeni1 skrev:ok så om jag lägger in 0,01 istället för x får jag 1/(10-2)3 som blir 1/10-6= 1/1000000 men hur ska jag få bort täljaren?
Nu blev det lite fel.
Det gäller att
Yngve skrev:mattegeni1 skrev:ok så om jag lägger in 0,01 istället för x får jag 1/(10-2)3 som blir 1/10-6= 1/1000000 men hur ska jag få bort täljaren?
Nu blev det lite fel.
Det gäller att
jag förstår hur man räknar nu, men hur ritar man in på graf? förstår inte jag fattar att dom menar ju mindre x ju större blir y
Tråkigt det blev fel när jag skrev i formelskrivaren. Det jag skrev skulle motsvara (10^-1)^3 = 10^-3
Även (10^-2)^3 = 10^6 ska det vara.
Felet måste ha blivit vid en av de senaste uppdateringarna. Det såg helt rätt ut innan jag tryckte på posta svar.
mattegeni1 skrev:
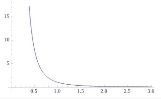
ok nu har jag förstått att när x---->0 i 1/x3 ju mindre x blir desto större blir y men jag vet inte hur man ritar en sådan graf? förstår inte riktigt och samma sak med negativa sidan ju mindre x blir desto större negativ tal får vi som -1000 -1000000 osv men hur ritar man det kan någon visa hur man ska bestämma själva Grafen ska se ut
Grafen ser ut så här och du kan använda en värdetabell flr att komma fram till det ungefärliga utseendet.
Välj t.ex. följande x-värden i din tabell:
x = 1
x = -1
x = 10
x = -10
x = 0,1
x = -0,1

Yngve skrev:mattegeni1 skrev:ok nu har jag förstått att när x---->0 i 1/x3 ju mindre x blir desto större blir y men jag vet inte hur man ritar en sådan graf? förstår inte riktigt och samma sak med negativa sidan ju mindre x blir desto större negativ tal får vi som -1000 -1000000 osv men hur ritar man det kan någon visa hur man ska bestämma själva Grafen ska se ut
Grafen ser ut så här och du kan använda en värdetabell flr att komma fram till det ungefärliga utseendet.
Välj t.ex. följande x-värden i din tabell:
x = 1
x = -1
x = 10
x = -10
x = 0,1
x = -0,1
en fråga när man ska rita ut 0,1, 0,01, 0,001, 0,0001 osv hur ritar man ut det på x axeln? det finns ju bara 1,2,3,4,5,6,7 osv heltal ?
På b) uppgiften så blir y större och större ju större x blir desto större blir y men varför ser den ut som alternativ 1 som jag ritat och inte 2? Alternativ 2 förklarar ju att ju större x är desto större blir y men så säger ju inte graf 1?
I tabellen har du satt x=1000 och x=10 000, men i beräkningarna har du satt och , vilket motsvarar 0.001 och 0.0001.
Skaft skrev:I tabellen har du satt x=1000 och x=10 000, men i beräkningarna har du satt och , vilket motsvarar 0.001 och 0.0001.
ok så det ska vara 103 och 104 som motsvarar 1000 och 10 000 men hur ritar man upp det i grafen?
mattegeni1 skrev:
en fråga när man ska rita ut 0,1, 0,01, 0,001, 0,0001 osv hur ritar man ut det på x axeln? det finns ju bara 1,2,3,4,5,6,7 osv heltal ?
Om du delar in sträckan mellan 0 och 1 i 10 lika stora delar så är varje sådan del 0,1 lång.
Punkten x = 0,1 ligger alltså till höger om origo, på avståndet 1/10 av avståndet mellan 0 och 1.
Den är svår att rita in om du har tätt mellan heltalen på x-axeln.
Ännu svårare blir det att pricka in motsvarande y-värde, som då är 1/0,1^3 = 1000.
Därför är det ingen idé att ta med vare sig x = 0,01, x = 0,001 eller 0,0001 i värdetabellen om avsikten är att faktiskt pricka in punkterna i koordinatsystemet.
mattegeni1 skrev:
ok så det ska vara 103 och 104 som motsvarar 1000 och 10 000 men hur ritar man upp det i grafen?
Du kommer inte att kunna markera värdena 0,001 och 1000 på samma axel (om den har en linjär skala).
Du ska inte rita en detaljerad graf, endast dess principiella utseende.
mattegeni1 skrev:På b) uppgiften så blir y större och större ju större x blir desto större blir y men varför ser den ut som alternativ 1 som jag ritat och inte 2? Alternativ 2 förklarar ju att ju större x är desto större blir y men så säger ju inte graf 1?
Nej det stämmer inte. Sambandet innebär att
- då x rör sig bort från 0 så rör sig y mot 0.
- då x rör sig mot 0 så rör sig y bort från 0.
Yngve skrev:mattegeni1 skrev:På b) uppgiften så blir y större och större ju större x blir desto större blir y men varför ser den ut som alternativ 1 som jag ritat och inte 2? Alternativ 2 förklarar ju att ju större x är desto större blir y men så säger ju inte graf 1?
Nej det stämmer inte. Sambandet innebär att
- då x rör sig bort från 0 så rör sig y mot 0.
- då x rör sig mot 0 så rör sig y bort från 0.
hur ska man rita då? svårt att rita in 1000, 10 000, 1000 000, 1000 000 000 osv på en graf....
Du kan använda potenser där med 10^1. 10^2 och så vidare det blir en logaritmisk skala då och i det här fallet gör det inget.
mattegeni1 skrev:
hur ska man rita då? svårt att rita in 1000, 10 000, 1000 000, 1000 000 000 osv på en graf....
Läs det här svaret igen.
